vleermuis

Infectieziekten Bulletin, november 2024

Auteurs

Sanne van den End 1 *, Katja van Ewijk 2 *, Ingrid Keur 1 *, Jaap Boreel 3, Brigitte van Cleef 3, Phaedra Eblé 4, Gini van Rijckevorsel 3, Margreet te Wierik 2

* gedeeld eerste auteurschap; correspondentie naar s.vandenend@nvwa.nl

  1. Nederlandse Voedsel- en Warenautoriteit
  2. Centrum Infectieziektebestrijding, Rijksinstituut voor Volksgezondheid en Milieu
  3. GGD Gemeentelijke Gezondheidsdienst (Gemeentelijke Gezondheidsdienst) Amsterdam
  4. Wageningen Bioveterinary Research

Introductie

Dit artikel behandelt twee casussen met humane blootstelling aan een dier met een positief testresultaat voor rabiës. De complexe samenhang tussen de veterinaire diagnostiek en de humane en veterinaire vervolgacties illustreren we aan de hand van het verloop van de casuïstiek. We beschrijven welke dilemma’s er in de praktijk kunnen ontstaan en laten zien waarom samenwerking tussen betrokken partijen essentieel is. Daarvoor schetsen we eerst de achtergrond waartegen deze casussen in het licht worden gehouden.

Achtergrond

Rabiës wordt veroorzaakt door infectie met een lyssavirus, een RNA ribonucleic acid (ribonucleic acid)-virus uit de familie Rhabdoviridae, genus Lyssavirus. Alle lyssavirussen zijn zoönotisch en potentieel dodelijk. Naar schatting veroorzaakt rabiës jaarlijks 59.000 doden in meer dan 150 landen, waarbij 95% van de gevallen zich voordoet in Afrika en Azië. (1) Vanwege het dodelijke verloop van rabiës bij de mens wordt na (mogelijke) blootstelling altijd en zo snel mogelijk postexpositieprofylaxe gestart om infectie en ziekte te voorkomen.

Klassiek rabiësvirus (RABV) 

Er bestaan twintig verschillende lyssavirussen (genotypen), waarvan klassiek rabiësvirus (RABV) het bekendst is. Honden zijn het belangrijkste reservoir: het overgrote deel van de humane rabiësinfecties heeft een hond als bron (zie Figuur 1 en Box 1 en 2). Maar RABV komt ook voor in andere gedomesticeerde en wilde dieren, zoals katten en vossen. In Nederland en de meeste delen van Europa komt RABV niet voor (zie Figuur 2).

Lyssavirussen in vleermuizen 

De andere lyssavirussen komen vooral voor bij vleermuizen. In Nederland is European Bat Lyssavirus (ELBV) aangetoond bij twee van de zeventien vleermuissoorten die in ons land voorkomen (zie Figuur 2). Dit zijn EBLV-1 in de laatvlieger (Eptesicus serotinus) en EBLV-2 in de meervleermuis (Myotis dasycneme). De laatste positieve bevinding van EBLV-2 bij een meervleermuis was in 1993. De afgelopen jaren is in Nederland alleen EBLV-1 vastgesteld, altijd bij laatvliegers. Wereldwijd komen er veel andere lyssavirussen voor. RABV komt bijvoorbeeld voor onder vleermuizen in Noord-, Centraal- en Midden-Amerika. 

   

Figuur 1. Epidemiologische situatie humane sterfgevallen rabiës door honden wereldwijd
A: Absoluut aantal humane sterfgevallen door hond-gemedieerde rabiës.
B: Sterftecijfers per 100.000 inwoners.

Grijze gebieden worden beschouwd als vrij van rabiës in honden. (2)
Het risico op rabiës door honden (en andere gezelschapsdieren) is het grootst in Afrika en Azië. Echter is het risico op rabiës, en daarmee het risico op import van een gezelschapsdier met rabiës, ook aanwezig vanuit Oost-Europese landen.

Box 1: Epidemiologische situatie bij gezelschapsdieren in Nederland en Europa

Het laatste bevestigde geval van RABV in Nederland was bij een illegaal geïmporteerde pup uit Marokko in 2012. Van 2001-2021 is RABV in Europa vastgesteld bij een twintigtal honden geïmporteerd van buiten de Europese Unie naar EU Europese Unie (Europese Unie)-landen (3). Geen van deze honden had een serologische testuitslag bij import en er was niet voldaan aan de overige importregels (zie Box 2). Meer dan de helft (65%) van de dieren was jonger dan zes maanden; 5% was ouder dan één jaar. De dieren kwamen uit Algerije, Azerbeidzjan, Bosnië en Herzegovina, Kroatië (voordat het een EU-lidstaat was), Gambia, Marokko, Sri Lanka en Turkije. Het EU-land van bestemming was in meer dan de helft van de gevallen Frankrijk. Negen van de elf Franse gevallen betrof een hond uit Marokko. Daarna komt Duitsland met vijf rabide honden. Gemiddeld werd één keer per jaar een positief rabide dier geïmporteerd binnen de Europese Unie. (3)

Box 2: Importregels voor hond, kat of fret vanuit een rabiës-hoog-risicoland

Er gelden in de Europese Unie strenge importeisen voor honden, katten en fretten, waaronder een chip en vaccinatie tegen rabiës. De vaccinatie kan vanaf een leeftijd van 12 weken gegeven worden. Voordat een hond, kat of fret vanuit een hoog-risicoland naar Nederland mag komen, moet het aan een aantal voorwaarden voldoen:

  • Uit een bloedtest moet blijken dat het dier voldoende antistoffen (≥0,5 per ml) tegen rabiës heeft. Deze bloedtest kan gedaan worden vanaf 30 dagen na de rabiësvaccinatie. Het bloedmonster moet in een erkend laboratorium zijn onderzocht.
  • Daarnaast moet het dier drie maanden na deze bloedtest geen klinische symptomen van rabiës vertonen.

Voor de vaccinatie, bloedtest en wachttijd is een totale periode van minimaal 7 maanden nodig. (4)

Figuur 2: Epidemiologische situatie vleermuizen in Nederland en wereldwijd (5)
 

Rabiësmeldingen in Nederland

Bij een melding van een rabiësverdenking bij een dier in Nederland zijn verschillende partijen betrokken, zowel aan de veterinaire als aan de humane zijde. Aan de veterinaire zijde zijn dit:

  • de dierenarts
  • de Nederlandse Voedsel- en Warenautoriteit (NVWA)
  • Wageningen Bioveterinary Research (WBVR)

Aan de humane zijde zijn dit:

  • (evt.) de huisarts
  • de Gemeentelijke Gezondheidsdienst (GGD)
  • de Landelijke Coördinatie Infectieziektebestrijding (LCI), onderdeel van het Rijksinstituut voor Volksgezondheid en Milieu (RIVM)
  • evt. de NVWA Nederlandse Voedsel- en Warenautoriteit (Nederlandse Voedsel- en Warenautoriteit)

Veterinaire acties

Een dierenarts meldt een dier met verschijnselen van rabiës aan de NVWA. Na euthanasie kan de NVWA het dier insturen voor onderzoek bij het veterinair referentielaboratorium WBVR Wageningen Bioveterinary Research (Wageningen Bioveterinary Research) in Lelystad.

Humane acties

Een persoon die contact gehad heeft met een mogelijk rabide dier, kan zich melden bij de huisarts of GGD Gemeentelijke Gezondheidsdienst (Gemeentelijke Gezondheidsdienst). De humane risico-inschatting wordt gedaan door een arts infectieziektebestrijding van de GGD. Deze kan voor advies, en eventuele uitlevering van MARIG Menselijk Anti Rabiës Immunoglobuline (Menselijk Anti Rabiës Immunoglobuline), contact opnemen met de collega’s van de LCI Landelijke coördinatie infectieziektebestrijding (Landelijke coördinatie infectieziektebestrijding). De huisarts, GGD en LCI kunnen in een situatie van diercontact 24/7 contact opnemen met de NVWA voor overleg met de dienstdoende dierenarts.

Anders dan de andere lyssavirussen is RABV veterinair een bestrijdingsplichtige ziekte. Als er mogelijk sprake is van RABV, gelden verplichte maatregelen voor de betrokken dieren en mogelijke contactdieren. Deze verplichting geldt niet voor de in Nederland endemische lyssavirussen onder vleermuispopulaties. Voor mensen is het medisch handelen bij (mogelijk) blootgestelde personen voor alle lyssavirussen hetzelfde, maar verschilt dit afhankelijk van:

  • het soort blootstelling;
  • of de persoon al eerder gevaccineerd is tegen rabiës;
  • de aanwezigheid van immuunsuppressie. (6)

Bij een positief testresultaat bij een dier is de NVWA verantwoordelijk voor de afhandeling en bestrijding van rabiës. De GGD is verantwoordelijk voor de tracering van en postexpositiemaatregelen voor blootgestelde personen.

Dit artikel behandelt twee casussen met humane blootstelling aan een dier met een positief testresultaat voor rabiës. De complexe samenhang van de veterinaire diagnostiek en de vervolgacties aan zowel humane als veterinaire zijde wordt geïllustreerd aan de hand van het verloop van de casuïstiek. Dit laat zien welke dilemma's kunnen ontstaan in de praktijk en geeft een beeld van de essentiële samenwerking tussen de betrokken partijen.

Casus 1: De vleermuis en de vleermuismedewerker

In augustus 2023 kreeg de NVWA Nederlandse Voedsel- en Warenautoriteit (Nederlandse Voedsel- en Warenautoriteit) een melding van een vleermuismedewerker die tijdens zijn werk gebeten was door een jonge vleermuis. De vleermuis was een laatvlieger met afwijkend bijtgedrag. Op advies van de NVWA werd de vleermuis geëuthanaseerd bij een dierenartspraktijk en ingestuurd naar WBVR Wageningen Bioveterinary Research (Wageningen Bioveterinary Research) voor onderzoek op rabiës. De volgende dag bleek de immunofluorescentie test (IFT) bij herhaling positief. De melder werd dezelfde dag in contact gebracht met de GGD Gemeentelijke Gezondheidsdienst (Gemeentelijke Gezondheidsdienst) voor postexpositieprofylaxe (PEP) rabiës. De melder had een pre-expositieserie rabiësvaccinaties gehad in het kader van zijn werk als vleermuismedewerker, had vier maanden geleden een goede titer (4,5 IE/ml) en was verder gezond. Omdat het blootstelling aan een bewezen rabide vleermuis betrof, is er voor de zekerheid voor gekozen om de persoon twee boostervaccinaties op dag 0 en 3 als PEP rabiës te geven, hoewel dit volgens bijlage 7 van de richtlijn niet echt nodig is. (6)

Casus 2: Een kitten uit Marokko

In september 2023 deed een dierenarts melding bij de NVWA Nederlandse Voedsel- en Warenautoriteit (Nederlandse Voedsel- en Warenautoriteit) van een illegaal geïmporteerde kitten verdacht van rabiës. Twee kittens waren met de auto meegenomen vanuit, wat aanvankelijk werd gedacht, Marokko. Kort na aankomst in Nederland werden beide kittens ziek. Eén van de twee overleed snel daarop en werd begraven op een openbare plek. De tweede kitten werd ernstig ziek naar de dierenarts gebracht en in overleg met de NVWA direct geëuthanaseerd. In Marokko is RABV endemisch. De NVWA besloot het dier in te sturen naar WBVR Wageningen Bioveterinary Research (Wageningen Bioveterinary Research) voor onderzoek op rabiës. ‘s Avonds meldde WBVR aan de NVWA dat de IFT bij herhaling positief bleek. De NVWA nam direct contact op met de LCI Landelijke coördinatie infectieziektebestrijding (Landelijke coördinatie infectieziektebestrijding). De LCI legde nog diezelfde avond contact met de betrokken GGD Gemeentelijke Gezondheidsdienst (Gemeentelijke Gezondheidsdienst).  

Voor een zo goed mogelijke humane en veterinaire risico-inschatting besloten de GGD en NVWA tot een gezamenlijk huisbezoek diezelfde avond. Hierbij werd geïnventariseerd welke mensen en dieren waren blootgesteld en risico hadden gelopen op overdracht. Onder de mogelijk blootgestelden bevonden zich meerdere personen en een huiskat die niet tegen rabiës gevaccineerd was. De NVWA plaatste het contactdier direct in quarantaine. Bij de blootgestelde personen werd na risico-inventarisatie een advies voor PEP op maat gemaakt. Eén blootgestelde ontving dezelfde nacht, i.o.m. de LCI, MARIG Menselijk Anti Rabiës Immunoglobuline (Menselijk Anti Rabiës Immunoglobuline) als postexpositieprofylaxe.

Veterinaire rabiësdiagnostiek

IFT

Er zijn geen testen die bij een levend dier de diagnose rabiës kunnen vaststellen. Na euthanasie wordt het hersenweefsel onderzocht op lyssavirus. Het WBVR Wageningen Bioveterinary Research (Wageningen Bioveterinary Research) gebruikt hiervoor in eerste instantie een immuunfluorescentietest (IFT). Een afdruk van het hersenweefsel op een objectglaasje wordt gekleurd met fluorescentie-gelabelde anti-rabiës antilichamen (zie Figuur 3). De IFT is een specifieke (99%) test die alle lyssavirussen aantoont. De uitslag is binnen 24 uur bekend. Bij een positieve uitslag wordt de test herhaald. Is deze ook positief, dan wordt de IFT als positief uitgegeven. Dit betekent dat het dier geïnfecteerd kan zijn met één van de twintig bekende lyssavirussen.

diagnostiek vleermuis

Figuur 3. Casus 1: diagnostiek vleermuis
Positieve IFT-uitslag vleermuis van casus vleermuismedewerker, Wageningen Bioveterinary Research, Nederland, 2024.
Bij de geëuthanaseerde vleermuis werd een dag na de melding de IFT tweemaal positief bevonden. Diezelfde dag werd de PCR polymerase chain reaction (polymerase chain reaction)(polymerase chain reaction) op European Bat Lyssavirus-1 (EBLV-1) ingezet. Die bleek positief.

PCR

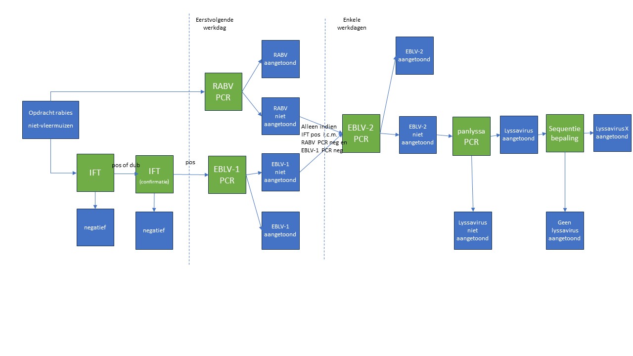
Om het specifieke genotype lyssavirus te bepalen, zijn verschillende genotypespecifieke PCR-testen mogelijk. Het WBVR heeft gevalideerde PCR-testen voor het RABV en de vleermuisvarianten EBLV-1 en EBLV-2. Het WBVR test alle dieren die de NVWA Nederlandse Voedsel- en Warenautoriteit (Nederlandse Voedsel- en Warenautoriteit) voor IFT instuurt de volgende werkdag ook nog met een PCR-test polymerase chain reaction (polymerase chain reaction) voor RABV. Vleermuizen test het WBVR altijd met een PCR-test voor EBLV-1, niet-vleermuizen alleen bij een positieve IFT. In het uitzonderlijke geval dat deze uitslagen niet overeenkomen met het IFT-resultaat, voert het WBVR extra PCR-testen uit: een PCR-test voor EBLV-2 en een panlyssavirus-PCR-test. De panlyssavirus-PCR-test detecteert alle lyssavirussen (zie Box 3 en Figuur 4). Eventueel kan het WBVR materiaal opsturen naar het Europese referentielaboratorium in Frankrijk (ANSES) voor confirmatie.

Bij een positieve panlyssavirus-PCR wordt met een sequentiebepaling van het PCR-product het betreffende genotype vastgesteld. Zo kunnen minder algemeen voorkomend lyssavirussen dan RABV, EBLV-1of EBLV-2 worden gedetecteerd (zie Figuur 2). Omdat de sequentiebepaling bewerkelijk is, heeft deze PCR een doorlooptijd van enige dagen.

Heel zelden is de IFT positief, maar testen de verschillende PCR-testen negatief testen: een vals-positieve IFT. Gezien de specificiteit van de IFT (99%), wordt één op de honderd keer een vals-positief resultaat gezien.

De volgorde van de specifieke testen voor dieren die de NVWA inzendt, is schematisch weergegeven in het stroomdiagram (Figuur 4).

Figuur 4 – Schematisch weergave van de rabiësdiagnostiek in Nederland, Wageningen Bioveterinary Research, 2024.

Box 3. Casus twee: diagnostiek kitten

Op de avond van de melding bleek de IFT tweemaal positief. De volgende werkdag zijn de PCR polymerase chain reaction (polymerase chain reaction) op RABV en de EBLV-1 PCR ingezet. Beide testten negatief. Vervolgens zijn de EBVL-2-PCR- en de brede panlyssa-PCR-test ingezet. Beide uitslagen testten in de daaropvolgende week negatief. In deze casus is er dus sprake geweest van een vals-positieve IFT-uitslag.

de afgelopen tien jaar

De afgelopen tien jaar zijn 119 zoogdieren anders dan vleermuizen in Nederland onderzocht op rabiës, waaronder honden (50), katten (49) en vossen (16). Deze testten uiteindelijk allemaal negatief. Het is in die periode twee keer eerder voorgekomen dat de IFT- en PCR polymerase chain reaction (polymerase chain reaction)-uitslagen verschilden. Dit betrof in 2016 een vos en in 2013 een pup. In beide gevallen gaven aanvullende testen aan dat de dieren niet besmet waren met een lyssavirus. In de afgelopen tien jaar werden ook 349 vleermuizen in Nederland onderzocht. Alle vleermuizen die de NVWA Nederlandse Voedsel- en Warenautoriteit (Nederlandse Voedsel- en Warenautoriteit) instuurt, test het WBVR Wageningen Bioveterinary Research (Wageningen Bioveterinary Research) eerst met de IFT en later met de PCR. Het WBVR heeft bij vleermuizen nog nooit fout-positieve IFT-resultaten gevonden.

Tot 2019 was de IFT de gouden standaardtest en werden enkel IFT-uitslagen aan het Rabies Information System van de World Health Organization (WHO) gerapporteerd. (7) De World Organisation for Animal Health (WOAH) accepteert sinds mei 2018 ook de PCR als officiële test. Vanaf 2019 worden daarom ook vleermuizen aan de WHO World Health Organization (World Health Organization ) gerapporteerd die in het kader van passieve monitoring enkel getest worden met de PCR. Hierdoor is sinds 2019 het aantal onderzochte dieren in de rapportage gestegen (zie Figuur 5).

Een positieve IFT is dus meestal een goede basis voor veterinaire vervolgmaatregelen en humane post-expositie maatregelen bij personen die potentieel zijn blootgesteld aan een mogelijk besmet dier.

Figuur 5 – Aantal vleermuizen getest op lyssavirussen en/of EBLV-1, 2013-2022, Wageningen Bioveterinary Research, Nederland.

Acties en dilemma’s uit de praktijk

Casus één: De vleermuis en de vleermuismedewerker

Humaan

Als er blootstelling was waarbij postexpositieprofylaxe gegeven moet worden (d.w.z. type II of III verwonding) en de vleermuis beschikbaar is voor onderzoek, wordt de vleermuis met spoed onderzocht bij WBVR. Bij humane contacten wordt PEP-rabiës ingezet afhankelijk van de IFT-resultaten. Is de vleermuis niet beschikbaar voor onderzoek, dan wordt gestart met PEP-rabiës conform bijlage 2 van de rabiësrichtlijn. (6)

Personen die continu of zeer frequent kunnen worden blootgesteld aan EBLV-1 of -2, zoals een vleermuismedewerker, hebben meestal een pre-expositie vaccinatieserie gehad met naderhand een titercontrole, conform bijlage 7 van de LCI Landelijke coördinatie infectieziektebestrijding (Landelijke coördinatie infectieziektebestrijding)-richtlijn. Als de titer voldoende hoog is, is ook bij bemerkte blootstelling geen PEP-vaccinatieserie nodig. (6)

Veterinair

Hoewel daar geen sprake van was in deze casus, komt het soms voor dat een gezelschapsdier wordt blootgesteld aan een vleermuis. Bijvoorbeeld wanneer een kat door een vleermuis gebeten, gelikt of gekrabd wordt. Het advies is om dit dier tegen rabiës in te enten op dag 0, met een herhaling op dag 3 tot 5. Was er geen humane blootstelling, dan hoeft de vleermuis niet via de NVWA naar het WBVR te worden gestuurd. Huisdiereigenaren hebben geen risico op rabiës via hun gezelschapsdier direct na blootstelling aan een vleermuis. (8) Wel kunnen huisdiereigenaren zelf een dode vleermuis opsturen naar WBVR voor onderzoek. (9) Het laboratorium onderzoekt deze vleermuizen periodiek door middel van PCR-onderzoek. Alle onderzochte vleermuizen worden op een later tijdstip gedetermineerd. Op deze manier wordt gemonitord in welke vleermuissoorten in Nederland lyssavirusinfecties voorkomen.

Casus twee: Een kitten uit Marokko

Tijdens het huisbezoek, laat op de avond, was de anamnese dat de kittens uit Marokko waren geïmporteerd. Op basis van de anamnese en de positieve IFT werd verondersteld dat de kittens besmet waren met het klassieke rabiësvirus.

De bron- en contactopsporing verliep onrustig en moeizaam. Er was een complexe familiestructuur waarbij meerdere mensen die mogelijk contact hadden gehad met de kittens, tijdelijk in het buitenland verbleven. De volgende dag bleek na veel afstemming tussen NVWA, LCI en GGD Gemeentelijke Gezondheidsdienst (Gemeentelijke Gezondheidsdienst) en contact met een familielid in het buitenland dat de kittens waarschijnlijk niet uit Marokko kwamen, maar uit Spanje (geen hoog-risicoland voor rabiës). Ook bleek aan het einde van deze dag de PCR voor zowel EBLV-1 als klassiek rabiësvirus negatief. De betrokkenen zijn door de GGD geïnformeerd en verdere acties zijn afgeschaald. De huiskat mocht terug naar huis.

Humaan

Gebaseerd op het positieve IFT-resultaat en de informatie dat de kitten uit een hoog-risicoland kwam, werd zo snel mogelijk PEP-rabiës conform LCI-richtlijn aangeboden aan personen die type II of III blootstelling hadden gehad. Aan het eind van de volgende werkdag werden op basis van negatieve PCR-uitslagen op EBLV-1 en RABV de humane bestrijdingsmaatregelen afgeschaald. Deze beslissing was mede gebaseerd op het feit dat de kittens toch niet uit Marokko kwamen, maar uit Spanje. De kans dat de kitten besmet was met een ander lyssavirus werd als zeer laag ingeschat.

De personen bij wie reeds PEP-rabiës gestart was, konden de vaccinatieserie afmaken als pre-expositie profylaxe (PrEP). Een week later kwam de uitslag dat de panlyssavirus-PCR ook negatief was. 

Naast de dilemma’s rondom het op- en afschalen van de maatregelen, speelden psychologische aspecten van de blootgestelden mee. Het betrokken gezin ervaarde het nachtelijke bezoek, dat zij mogelijk midden in de nacht naar het ziekenhuis moesten voor PEP, en de inbeslagname van de andere huiskat, als emotioneel. Toch hielp het huisbezoek een band te creëren, wat de volgende dag behulpzaam was bij het overbrengen van de boodschap dat het dier toch geen rabiës had.

Veterinair

Bij het huisbezoek bleek één volwassen kat in huis aanwezig. Deze Britse Korthaar oogde gezond, was niet gevaccineerd tegen rabiës en is als symptoomvrij contactdier in bewaring genomen en naar een quarantainelocatie overgebracht. Uit de anamnese kwamen geen andere diercontacten. Was bij de kitten de PCR op RABV positief geweest, dan had de kat zes maanden in quarantaine moeten blijven, dan wel geëuthanaseerd moeten worden voor rabiësonderzoek. De kosten voor de quarantaineperiode zijn voor de dierhouder. Er kan ook metéén gekozen worden voor euthanasie op basis van de IFT-uitslag. Belangrijke les uit deze casus is dat de PCR voor RABV moet worden afgewacht, voordat eventueel besloten wordt tot euthanasie en onderzoek. In dit geval is de kat, zodra RABV en EBLV-1 negatief bleken, teruggebracht naar de eigenaren.

Mocht later een andere lyssavirus-PCR toch positief blijken, zijn er geen wettelijke bestrijdingsverplichtingen. In zo’n situatie, gelukkig uiterst zeldzaam, wordt een risico-inschatting gemaakt voor dier- en volksgezondheid. Passende maatregelen en adviezen moeten worden besproken met de huisdiereigenaren om risico’s van mogelijke verspreiding naar mens of dier te minimaliseren. Voor overige vragen die aan bod zijn geweest tijdens deze casus, zie Box 4.

Box 4: Overige vraagstukken casus twee: een kitten uit Marokko

Naast de grotere dilemma’s over het op- en afschalen en op welk moment, kwamen er tijdens de tweede casus ook nog andere vraagstukken naar voren in de loop van de 24 uur dat deze casus duurde. Daarvoor moest een passend advies/antwoord worden gezocht. Deze vragen waren:

  • Hoe maakt de dierenarts de praktijkruimte schoon na het bezoek van de kitten?

    • Het advies was om eerst het zichtbare vuil te verwijderen met water en zeep, om daarna te ontsmetten met ethanol.
    • Gebruik hierbij handschoenen, een chirurgisch mondkapje en eventueel een spatbril.
  • De eerder overleden kitten lag begraven in een openbaar park. Als deze kitten ook overleden was aan rabiës, welke aanvullende maatregelen waren dan nodig?

    • Er werd een risico-inschatting gemaakt op basis van:

      • de verwachte overlevingsduur van het virus;
      • het risico op overdracht als een (wild) dier deze kitten zou hebben opgegraven;
      • de mogelijke locaties waar het dier begraven was;
      • de consequenties als het dier niet meer te lokaliseren viel.
  • De kans op verdere verspreiding van het rabiësvirus via deze route werd bij deze casus ingeschat als zeer laag.

  • Hoe moet je omgaan met de internationale component door het vervoer over de weg van deze kittens vanuit Zuid-Europa?

    • De humane contacten en de reisroute konden moeilijk in beeld gebracht worden, doordat de betreffende personen in het buitenland waren.
    • Omdat het gezelschap het dier met de auto had vervoerd, met daarbij weinig tot geen contact met anderen, werd de kans op overdracht ingeschat als zeer laag.
    • Eventueel blootgestelde personen die in het buitenland wonen, kan men melden aan het betreffende land via het CIb/RIVM Centrum Infectieziektebestrijding van het Rijksinstituut voor Volksgezondheid en Milieu (Centrum Infectieziektebestrijding van het Rijksinstituut voor Volksgezondheid en Milieu). Het CIb Centrum Infectieziektebestrijding (onderdeel van het RIVM) (Centrum Infectieziektebestrijding (onderdeel van het RIVM)) kan het National Focal Point van het betreffende land informeren. Voor veterinaire casuïstiek doet de NVWA Nederlandse Voedsel- en Warenautoriteit (Nederlandse Voedsel- en Warenautoriteit) dit als National Contact Point Animal Welfare and Animal Health.

Eindconclusie

Wereldwijd komen verschillende lyssavirussen voor. In Nederland komen twee lyssavirussen endemisch voor bij vleermuizen. RABV is endemisch in grote delen van de wereld. Buiten West-Europa is er kans op besmetting met RABV en wanneer geïnfecteerde dieren vanuit het buitenland meegenomen worden. Gemiddeld één keer per jaar wordt er een rabide dier geïmporteerd binnen de Europese Unie. Om die reden gelden strenge importregels.

Een volledige anamnese, zowel humaan als veterinair, en snelle diagnostiek zijn van groot belang voor de risico-inschatting op rabiës bij een dier en blootgestelde personen. Het handelen vindt plaats onder tijdsdruk en op basis van de kleine kans dát een dier positief blijkt. Rabiës is een dodelijke ziekte. Daarom worden ook bij een klein risico alle nodige maatregelen genomen om de ziekte te voorkomen. Dit gebeurt in een kort tijdsbestek en in afwachting van verdere diagnostiek.

Box 5: Aanbevelingen

  • Een huisbezoek met zowel veterinaire als humane partijen bevordert een goede risico-inschatting en een goede band met de betrokken personen. Het voorkomt ook miscommunicatie.
  • Betrokken hulverleners dienen in hun contacten met de blootgestelde personen en/of eigenaren van betrokken (huis-)dieren rekening te houden met psychologische aspecten en mogelijke emotionele reacties.
  • Het advies is tijdens een casus een (of meerdere) multidisciplinair incident-overleg(gen) te organiseren met zowel humane als veterinaire partijen, inclusief communicatieafdeling(en). Zo zijn alle partijen voorzien van dezelfde informatie en kunnen acties efficiënt worden uitgezet en geëvalueerd. 
  • Slechts één op de honderd IFT’s is fout-positief. Humaan handelen wordt daarom altijd geadviseerd bij een positieve IFT-uitslag. Voor een goede risico-inschatting zijn zowel de veterinaire als humane anamnese essentieel. Bij een negatieve PCR polymerase chain reaction (polymerase chain reaction) op EBLV-1 en klassiek rabiësvirus waarbij niet alle lyssavirussen nog zijn uitgesloten, wordt geadviseerd gezamenlijk, als veterinaire en humane partijen, risico-gebaseerd af te schalen. 
  • Bij een positieve IFT is het advies om te communiceren dat er zeer waarschijnlijk sprake is van een dier met rabiës, maar dat een confirmatietest volgt. Het bij aanvang mededelen van deze boodschap voorkomt miscommunicatie en eventuele onrust.

Tijdschift voor Diergeneeskunde

Dit artikel is eerder gepubliceerd in het Tijdschrft voor Diergeneeskunde. 

  1. WHO - Rabies
  2. Control of Neglected Tropical Dieases - Global burden of dog-transmitted human rabies : World Health Organization; [2024]. Licence: CC BY-NC-SA 3.0 IGO.] 
  3. European Food Safety A, Alvarez J, Nielsen SS, Robardet E, Stegeman A, Van Gucht S, et al. Risks related to a possible reduction of the waiting period for dogs after rabies antibody titration to 30 days compared with 90 days of the current EU Europese Unie (Europese Unie) legislative regime. EFSA Europese Voedselveiligheidsautoriteit (Europese Voedselveiligheidsautoriteit) J. 2022;20(6):e07350. 
  4. NVWA - Op reis met mijn huisdier - Regelhulp hond of kat meenemen uit het buitenland 
  5. Banyard AC alimentair consulent (alimentair consulent ), Hayman D, Johnson N, McElhinney L, Fooks AR. Bats and lyssaviruses. Adv Virus Res. 2011;79:239-89 
  6. RIVM - Rabiës LCI Richtlijn 
  7. WHO - Rabies Bulletin Europe 
  8. Oomen T. Kat vangt vleermuis: is er een risico op rabiës? Infectieziektebulletin. 2014(2). 
  9. Wageningen Univeristy & Research - Rabies