Het GGD Gemeentelijke Gezondheidsdienst (Gemeentelijke Gezondheidsdienst)-draaiboek 'Melding van legionellabacteriën in water’ is voor het laatst volledig herzien in 2023. Tussentijdse wijzigingen sinds de laatste herziening worden aangegeven in de Verantwoording.

Bij deze richtlijn vindt u bijlagen, waaronder de ‘Indeling van waterinstallaties naar de mate van risico op legionellose’. De bijlagen kunt u hier downloaden.

Via de inhoudsopgave kunt u direct klikken op het type waterinstallatie waar legionella is aangetoond.

1 Inleiding

Met dit draaiboek kan een GGD Gemeentelijke Gezondheidsdienst (Gemeentelijke Gezondheidsdienst) bepalen of er een verhoogd gezondheidsrisico is nadat legionellabacteriën in een waterinstallatie zijn aangetoond. Het draaiboek dient als naslagwerk en onderbouwing voor het advies.

Na kennisname van het draaiboek kan door GGD-medewerkers bij de dagelijkse advisering gebruikgemaakt worden van de checklist en de twee stroomschema’s. Downloads van de checklist en de stroomschema’s vindt u onder Bijlagen.

Het bemonsteren van water wordt meestal gedaan om te controleren of de preventieve maatregelen werken. GGD’en kunnen het draaiboek en bijbehorende bijlagen ook gebruiken om andere GGD-taken op gebied van legionellapreventie uit te voeren, zoals adviserende taken of bij het beantwoorden van vragen.

Dit draaiboek heeft 5 bijlagen:

Alle bijlagen kunt u hier downloaden.
 

1.1 Stroomschema’s ‘Stappenplan melding’ en ‘Wanneer informeren derden’

In onderstaand stroomschema 1 staan de stappen die een GGD kan doorlopen bij een melding van legionellabacteriën in een waterinstallatie. Deze stappen gelden voor alle waterinstallaties. De rol van de GGD en de handhaver kan echter per type waterinstallatie verschillen door ontbrekende of afwijkende regelgeving. De afwijkende stappen worden per waterinstallatie besproken in de hoofdstukken 4 t/m 9. In stroomschema 2 staat een stappenplan voor het informeren van mensen op de locatie.

Staat een waterinstallatie niet vermeld in de inhoudsopgave? Ga dan naar hoofdstuk 8.

Stroomschema 1. Stappenplan na melding van legionellabacteriën in waterinstallaties.

Stroomschema stappenplan na melding van legionellabacteriën in waterinstallaties

 
U kunt stroomschema 1 hier downloaden.

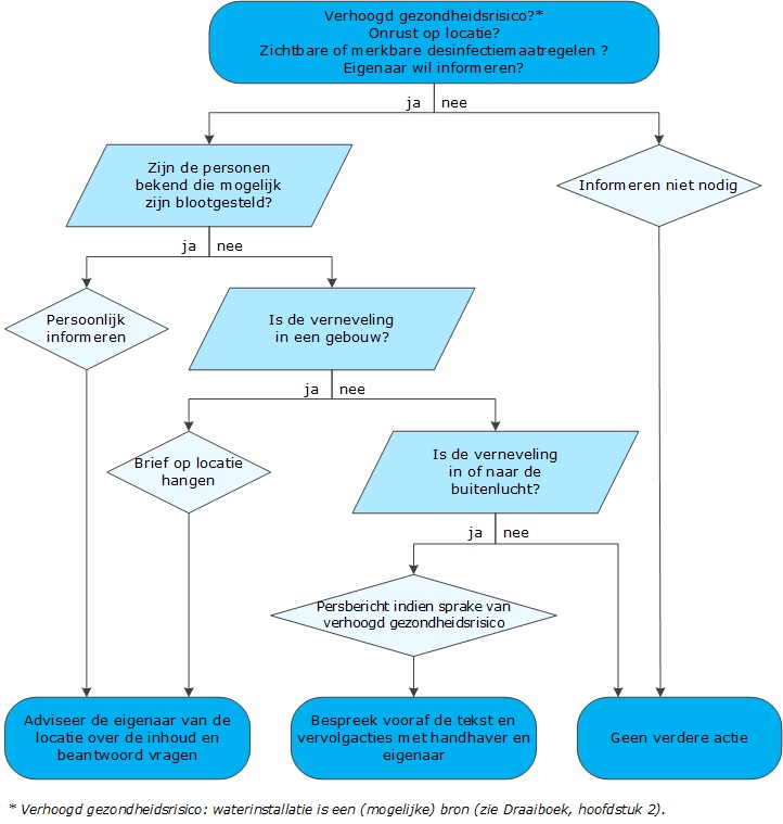
Stroomschema 2. Stappenplan informeren van (mogelijk) blootgestelden aan legionellabacteriën.

Stroomschema stappenplan informeren van (mogelijk) blootgestelden aan legionellabacteriën

 
U kunt stroomschema 2 hier downloaden.
 

1.2 Legionella pneumophila vs. L. non-pneumophila

Tijdens de nascholingsdag Legionella op 7 november 2023 is met alle aanwezige GGD’en besloten om registratie van de melding en het bepalen van het gezondheidsrisico alleen uit te voeren indien L. pneumophila tijdens een reguliere bemonstering is aangetoond. Dit geldt echter niet voor ziekenhuizen. Bij een melding van legionellapositieve monsters in een waterinstallatie van een ziekenhuis geldt nog wel dat bij alle legionellasoorten het gezondheidsrisico moet worden bepaald.

Reden voor dit besluit is dat zelden meldingen van legionellose worden gelinkt aan legionellapositieve watermonsters die zijn genomen in het kader van legionellabeheer/-preventie. Ook zijn bijna alle positieve monsters (97% van 2020 t/m 2023, ongepubliceerde data ILT Inspectie Leefomgeving en Transport (Inspectie Leefomgeving en Transport)) L. non-pneumophila. De kans dat iemand ziek wordt door L. non-pneumophila via waterinstallaties is zeer klein. Bij ziekenhuizen is deze kans groter door de grotere populatie immuungecompromitteerde patiënten. Daarom is besloten bij ziekenhuizen het gezondheidsrisico te bepalen bij aantonen van L. non-pneumophila.
 

1.3 Kweek of andere analysemethoden

De kweekmethode is nog steeds de gouden standaard voor het aantonen van Legionella in water. Watermonsters moeten worden geanalyseerd via de kweekmethode NEN-EN-ISO 11731. De uitslagen worden weergegeven in kolonievormende eenheden per liter (kve/L). In de regelgeving voor leidingwaterinstallaties is de eis opgenomen dat het leldingwater van prioritaire locaties lager moet zijn dan 100 kve kolonievormende eenheden (kolonievormende eenheden)/L (normstelling).

Een nadeel van de kweekmethode is dat de uitslag pas na ongeveer een week bekend is. Een ander nadeel is dat niet alle levende legionellabacteriën worden aangetoond. Legionellabacteriën kunnen in een soort ‘slaapstand’ zijn, waardoor ze beter beschermd zijn tegen stressfactoren zoals hoge temperatuur of biociden. In deze fase kunnen ze niet gekweekt worden, maar zijn ze nog wel levensvatbaar (viable but non culturable; VBNC). Na verdwijnen van de stressfactoren kunnen ze uit deze fase komen en verder groeien.

Er zijn ook andere gevalideerde detectiemethoden op basis van moleculaire detectie (bijvoorbeeld qPCR) en immunologische detectie. Voordeel van moleculaire methoden zoals qPCR is dat de uitslag binnen een dag bekend is (National Academies of Sciences, 2019). Deze methode detecteert of er DNA deoxyribonucleic acid (deoxyribonucleic acid) van Legionella in het water aanwezig is. De uitslag wordt vermeld als ‘genomic units’ per liter (GU/L) of (legionella-)DNA(-eenheden) per liter (LDE/L of DNA/L). Ook immunologische testen zijn sneller dan de standaard kweekmethoden. Bij deze testen wordt de aanwezigheid van de celwand van de bacterie aangetoond via antilichamen. De gevalideerde tests tonen alleen L. pneumophila aan

Beide methoden kunnen in tegenstelling tot de standaard kweekmethode VBNC-bacteriën aantonen, maar deze methoden hebben ook nadelen. Doordat met de qPCR-methode ook DNA van dode legionellabacteriën wordt aangetoond, is niet goed te bepalen hoeveel levende bacteriën in de waterinstallatie zijn (Caicedo et al., 2019). Ook immunologische detectiemethoden kunnen dode of beschadigde bacteriën aantonen (Van den Berg et al., 2022). Hierdoor zijn er vaak veel meer watermonsters ‘positief’ dan bij de kweekmethode, vooral als het monster enkele dagen na het nemen van beheersmaatregelen is genomen. Met deze methoden is daarom niet altijd goed te bepalen of het beheer effectief is. Ook kan de uitslag niet vergeleken worden met de normen in regelgeving, omdat die gebaseerd zijn op de standaard kweekmethode. Tot slot zijn er steeds meer legionella-‘zelftestkits’ beschikbaar waarmee iedereen op locatie het leidingwater direct kan testen op aanwezigheid van Legionella. Echter, volgens de Drinkwaterregeling moeten monsternames en -analyses uitgevoerd worden door een geaccrediteerde instantie. Een positieve test via een ‘zelftestkit’ dient dus te worden bevestigd door een geaccrediteerd laboratorium. Let wel, dit geldt alleen voor leidingwater van een prioritaire locatie. Voor niet-prioritaire locaties heeft legionellapreventie geen meerwaarde. Het testen van het leidingwater op Legionella heeft daardoor ook geen meerwaarde, maar kan wel tot onrust en onnodige maatregelen leiden (zie ook paragraaf 4.3).

Meer informatie over de verschillende analysemethoden staat in het RIVM-rapport ‘Literatuurstudie naar de detectie van Legionella in (drink)water’.

In dit draaiboek wordt geen onderscheid gemaakt tussen de verschillende analysemethoden. Voor het bepalen van het gezondheidsrisico is de concentratie L. pneumophila niet van belang omdat bij elke gevonden concentratie iemand ziek kan worden (relatie tussen concentratie in water en kans op ziekte is niet bekend). Indien bekend, is het gewenst om de serogroep (SG) van de aangetoonde L. pneumophila te noteren. Hierdoor kan sneller bepaald worden of de waterinstallatie een mogelijke bron is.

Noteer ook het sequence type (ST) als dit bekend is. Via sequence based typing (SBT) kan de specifieke DNA-structuur van de gevonden legionellabacterie bepaald worden. Dit is veel specifieker dan de serogroep: voor L. pneumophila sg 1 zijn inmiddels meer dan 2.500 unieke ST’s bekend. Het bepalen van het ST is echter niet gebruikelijk bij periodieke monsters en zal daarom zelden bekend zijn. Als de locatie mogelijk te linken is aan patiënt, zorg er dan voor dat via Streeklab Haarlem (BEL) het ST van het milieumonster wordt bepaald zodat een DNA-match met patiënt mogelijk is (zie verder de LCI-richtlijn Legionellose).

Waterinstallaties waar Legionella non-pneumophila is aangetoond hoeven niet te worden geregistreerd (uitgezonderd ziekenhuizen). De uitslag van de monstername kan echter bij eigenaren, bewoners of bezoekers van de locatie voor vragen of onrust zorgen. Communicatie met mensen die op de locatie verblijven of blootgesteld zijn aan waternevel kan dus noodzakelijk zijn. Volg hiervoor stroomschema 2.
 

1.4 Wat is legionellapreventie?

Het doel van legionellapreventie is het zo veel mogelijk voorkomen van legionellose (veteranenziekte en Pontiac fever). Voor verschillende waterinstallaties zijn in regelgeving eisen opgenomen om legionellagroei in het water van de installatie te beheersen. Door het uitvoeren van een risicoanalyse wordt bepaald of legionellagroei kan plaatsvinden en of de bacterie via fijne waternevel kan worden verspreid in de lucht.

Als de oorzaak van de legionellagroei en de verneveling niet kan worden verwijderd (bijvoorbeeld omdat het onderdeel van het bedrijfsproces is), dan is het noodzakelijk een beheersplan op te stellen en uit te voeren. In het beheersplan staan de maatregelen die moeten worden genomen om de groei en/of verspreiding van Legionella te beheersen. Voorbeelden zijn het toepassen van thermische desinfectie, membraanfilters, koper-/zilverionisatie of chloordosering. Ook staat in het beheersplan hoe de effectiviteit van de beheersmaatregelen kan worden gecontroleerd. Meer achtergrondinformatie over beheerstechnieken staat in het RIVM-rapport ‘Effectiviteit en aandachtspunten van legionellabeheerstechnieken toegepast in leidingwaterinstallaties’. In het beheersplan staat ook hoe de effectiviteit van de beheersmaatregelen kan worden gecontroleerd. Meestal worden periodiek (bijvoorbeeld om de 6 maanden) watermonsters genomen om te controleren of legionellabacteriën aangetoond kunnen worden.

Eisen of normen over het installeren, onderhouden en gebruiken van leidingwaterinstallaties (Besluit bouwwerken leefomgeving en NEN 1006:2018), zoals het verwijderen van ongebruikte (dode) leidingen of het plaatsen van terugstroombeveiliging, valt in dit document niet onder het uitvoeren van legionellapreventie. Het aanpassen van de leidingwaterinstallatie aan de geldende normen en eisen kan mogelijk legionellagroei beperken, maar het is een eis die geldt voor elke leidingwaterinstallatie; het zorgt in algemene zin voor een beter functionerende installatie en een betere kwaliteit van het drinkwater. Voor het beperken van legionellagroei in warmwaterinstallaties van publieke gebouwen is het wel van belang dat de temperatuur voldoet aan de eisen (bij tappunten minimaal 60 °C). Voor koudwaterinstallaties geldt de eis ≤25 °C.

In tabel 1 staat per type waterinstallatie of er specifieke regelgeving is voor legionellapreventie, of er een norm en/of een meldplicht is voor Legionella en wie de toezichthouder en handhaver zijn. In de laatste kolom wordt vermeld met wie de GGD contact kan opnemen wanneer een melding wordt ontvangen van een positief watermonster, genomen in het kader van legionellapreventie.

De GGD adviseert in principe niet over de te nemen acties bij een verhoogde concentratie Legionella in waterinstallaties waarvoor specifieke regelgeving voor legionellapreventie geldt (prioritaire leidingwaterinstallaties, badwaterbassins die vallen onder hoofdstuk 15 van het Bal, natte koeltorens en afvalwaterzuiveringsinstallaties). Voor deze waterinstallaties is een handhaver die maatregelen voor legionellapreventie kan opleggen: Inspectie Leefomgeving en Transport (ILT) voor leidingwater en de Omgevingsdienst (OD) voor de andere waterinstallaties. Er kunnen echter uitzonderingen zijn. Overleg hierover met de handhaver.

Voor andere vernevelende waterinstallaties (o.a. fonteinen, luchtbevochtigers, douches of bubbelbaden in vakantiewoningen) geldt dat er geen normstelling is en ook geen handhaver die specifieke maatregelen voor legionellapreventie kan opleggen. In deze situaties kan de GGD adviseren over te nemen maatregelen. Meer informatie over regelgeving en/of adviezen over legionellapreventie is te vinden in de hoofdstukken waar de te nemen stappen per waterinstallatie worden besproken.

Tabel 1. Overzicht norm en meldplicht per type waterinstallatie en verantwoordelijkheid voor handhaving en toezicht op het uitvoeren van legionellapreventie.

Water­installatie Regel­geving legionella­preventie Norm en meldplicht voor Legionella? Handhaver en toezicht­houder Contact voor GGD bij melding
Leiding­water­installaties gebouwen – prioritair (o.a. zieken­huizen, verpleeg­huizen, hotels, zwem­baden, AZC asielzoekerscentrum (asielzoekerscentrum)) Drinkwater­besluit, hoofdstuk 4;
Regeling legionella­preventie in drinkwater en warm tapwater
Norm: <100 kve/L

Meldplicht: >1.000 kve/L, melden bij ILT
Handhaver en toezicht­houder: ILT

Controles: drink­water­bedrijven
ILT (via ILT-loket)
Leiding­water­installaties gebouwen – niet-prioritair (o.a. sport­hallen, kantoren, scholen) Geen. Wel gelden algemene regels voor correct aanleggen, gebruiken en onderhouden leiding­water­installatie (NEN1006; water­werk­bladen) Geen norm, geen meldplicht Geen hand­haver en toezicht­houder Geen, alleen bij incidenten

Bij incidenten (patiënt): ILT
Tijdelijk aangelegde leiding­water­installaties (o.a. douche-units evenementen) Geen. Wel gelden de water­werk­bladen Geen norm, geen meldplicht

Let op: er kunnen in de APV of evenement­vergunning wel eisen zijn opgenomen. Deze tabel gaat uit van huidige landelijke regelgeving.
Geen hand­haver en toezicht­houder

Of: de GGD indien gemandateerd door de gemeente
Indien geen handhaver: geen contact

Alleen bij incidenten: B&W (gemeente; APV en/of Wpg Wet Publieke Gezondheid (Wet Publieke Gezondheid))
Leiding­water­schepen (Nederlandse vlag) Passagiers: geen

Arbobesluit 4.87 voor directe bloot­stelling werk­nemer tijdens werk­zaam­heden
100 kve/L voor werknemers (Arbo), geen meldplicht

Geen norm, geen meldplicht voor passagiers

NB. richtlijn Ship San Act voor zeevarende schepen: actie vanaf 1.000 kve/L (geen verplichting in NL)
Voor werknemers: hand­haver= inspectie SZW Sociale zaken en werkgelegenheid (Sociale zaken en werkgelegenheid); toezicht­houder= ILT/scheep­vaart

Voor passagiers: geen hand­haver en toezicht­houder
Geen, alleen bij incidenten

Bij incidenten met werknemers: ILT/scheepvaart

Bij incidenten met passagiers: B&W (gemeente; Wpg), al dan niet via GGD inspecteur Ship sanitation
Badwater­bassins (langer dan 24 uur geplaatst en wordt gebruikt om te baden of zwemmen) Besluit activiteiten leefomgeving (Bal), hoofdstuk 15 Norm: <100 kve/L

Meldplicht: ≥100 kve/L, melden bij provincie of omgevings­dienst (OD) of regionale uitvoerings­dienst (RUD)
Hand­haver en toezicht­houder: provincie of OD omgevingsdienst (omgevingsdienst)/RUD Provincie

Voor sommige provincies is de OD of RUD Regionale Uitvoeringsdienst (Regionale Uitvoeringsdienst) het contact
(Tijdelijk geplaatste) vernevelende baden; niet vallend onder Bal (bijv. tentoon­gestelde whirl­pool of 24 uur of korter geplaatst bad met speel­fonteinen Geen Geen norm, geen meldplicht Geen hand­haver, geen toezicht­houder Geen, alleen bij incidenten

Bij incidenten: B&W (gemeente, Wpg)
Natte koel­torens Bal, paragraaf 4.46 Geen norm, geen meldplicht

Let op: in beheersplannen kan een norm genoemd worden. Deze norm moet dan worden aangehouden.
Handhaver: meestal gemeente en soms provincie (bij grotere industrieën)

Toezichthouder: OD/RUD
OD of RUD
Afval­water­zuiverings­installaties (AWZI’s) Nog niet; toevoeging regels aan Bal in ontwikkeling

Via maatwerk­voorschriften aanvullende regels mogelijk
Geen norm, geen meldplicht

Wel advies in handreiking AWZI Afvalwaterzuiveringsinstallatie (Afvalwaterzuiveringsinstallatie ) om bij positieve monsters GGD te informeren. En bij >1.000.000 kve/L ook melden bij OD/RUD
Hand­haver: meestal gemeente, soms provincie (bij grote industrieën)

Toezicht­houder: OD/RUD
OD of RUD
Blootstelling werk­nemers tijdens werk (let op: locaties waar vooral bezoekers risico lopen vallen hier niet onder; zie ‘Alle overige water­installaties’) Arbobesluit 4.87a en 4.87b voor directe blootstelling werknemer tijdens werkzaamheden

Arbobesluit geldt niet voor bijv. bijvoorbeeld (bijvoorbeeld) vernevelend kunst­werk of fontein in dezelfde ruimte als werk­nemer; de bloot­stelling moet tot het uit te voeren werk behoren.
Norm: <100 kve/L

Geen meldplicht

Let op: deze norm uit Arbobesluit geldt niet voor koeltorens en leidingwater
Hand­haver: Inspectie SZW

Toezicht­houder: Arbeids­inspectie. Voor roerende goederen: NVWA Nederlandse Voedsel- en Warenautoriteit (Nederlandse Voedsel- en Warenautoriteit). Voor schepen: ILT/scheep­vaart
Geen, alleen bij incidenten

Bij incidenten: Arbeids­inspectie
Alle overige water­installaties (bijv. mist­systemen bij groente­afdeling super­markten, bubbel­bad voor passagiers op rijn­cruise en fontein in lobby hotel) Geen Geen norm, geen meldplicht Geen hand­haver, geen toezicht­houder Geen, alleen bij incidenten

Bij incidenten met werknemers: Inspectie SZW

Bij incidenten met bezoekers/passanten: B&W (gemeente; Wpg), NVWA (mistsystemen)

1.5 Gebruik draaiboek bij brononderzoek

Het nemen van watermonsters naar aanleiding van de melding van een patiënt (brononderzoek) valt niet onder dit draaiboek. Zie hiervoor de LCI-richtlijn Legionellose.

Dit draaiboek kan GGD’en wel ondersteunen bij het adviseren van de eigenaar van een waterinstallatie waar legionellabacteriën zijn aangetoond, maar waar uit de resultaten blijkt dat deze waterinstallatie waarschijnlijk niet de bron is. Deze positieve monsters kunnen, afhankelijk van de situatie, beschouwd worden als ‘normale’ meldingen en het bijbehorende stappenplan kan worden doorlopen.

De aanleiding voor de monstername is echter brononderzoek en niet controle van de effectiviteit van de preventieve maatregelen. Overleg daarom altijd met de arts infectieziektebestrijding (arts IZB Infectieziektebestrijding (Infectieziektebestrijding)) of een ander verantwoordelijke persoon binnen de GGD of aanvullende acties nodig zijn, zoals het informeren van mensen die mogelijk zijn blootgesteld aan de waternevel.
 

1.6 Wettelijk kader voor GGD’en

In het Besluit publieke gezondheid, artikel 2, lid 4 is opgenomen dat het college van burgemeester en wethouders technische hygiënezorg moet bevorderen door:

  • een lijst met instellingen bij te houden waar een verhoogd risico bestaat op de verspreiding van pathogene micro-organismen;
  • de onder a bedoelde instellingen te adviseren over de mogelijkheden om de risico’s op verspreiding van pathogene micro-organismen te verkleinen;
  • ongewenste situaties te signaleren;
  • vragen uit de bevolking te beantwoorden en het geven van voorlichting.

Legionellameldingen en vragen over Legionella die binnenkomen bij de GGD vallen onder deze taken.

In het Drinkwaterbesluit is in de Nota van Toelichting bij artikel 38 opgenomen: “Indien overwogen wordt verbruikers te informeren of als dit door de inspecteur is opgelegd, is het noodzakelijk vooraf contact hierover op te nemen met de plaatselijke GGD. De GGD heeft dan de mogelijkheid de informatie (zo nodig) aan te passen en weet wat er gecommuniceerd is als er vragen komen.”

Met de toezichthouder van het Drinkwaterbesluit, de ILT, is deze toelichting nader ingevuld. Voor (zwem)baden zijn vergelijkbare afspraken gemaakt met de handhaver (provincie). In regelgeving voor (zwem)baden ontbreekt echter een vergelijkbare toelichting voor deze afspraken.

2 Gezondheidsrisico bepalen

Dit draaiboek bespreekt meldingen van positieve watermonsters die genomen zijn ter controle van preventieve maatregelen (‘controlemonster’). Een positief controlemonster is een signaal dat het legionellabeheer geëvalueerd moet worden en waar nodig aangepast. Zelden worden patiënten gezien na een melding van een positief controlemonster. In dit hoofdstuk wordt besproken wanneer er sprake is van een verhoogd gezondheidsrisico en acties van de GGD Gemeentelijke Gezondheidsdienst (Gemeentelijke Gezondheidsdienst) gewenst zijn. Hiervoor wordt gebruikgemaakt van de bijlage ‘Indeling van waterinstallaties naar de mate van risico op legionellose’ en van regelgeving waarin een meldplicht is opgenomen als de norm wordt overschreden.
 

2.1 Risico-indeling waterinstallaties

In de bijlage ‘Indeling van waterinstallaties naar de mate van risico op legionellose’ staan de waterinstallaties genoemd waar het RIVM beheersing van legionellagroei en/of -verspreiding vanuit volksgezondheidsperspectief noodzakelijk vindt.

Let op: niet voor alle waterinstallaties op deze lijst geldt een verplichting voor legionellapreventie (geen regelgeving). Het is een advies van het RIVM aan de GGD’en. Zie tabel 1 voor een lijst waterinstallaties waarvoor specifieke regelgeving voor legionellapreventie is.
 

2.2 Wanneer is er een gezondheidsrisico?

Bekijk bij meldingen van L. pneumophila in een waterinstallatie of er sprake is van een verhoogd gezondheidsrisico. Voor meldingen van L. non-pneumophila hoeft het gezondheidsrisico niet te worden bepaald. Uitzondering is een melding van andere legionellasoorten in een waterinstallatie van een ziekenhuis of een mogelijk cluster van L. non-pneumophila. Overleg binnen het team over de vervolgstappen als er een verhoogd gezondheidsrisico is.

Beantwoord de volgende vier vragen om het risico vast te stellen:

1. Was of is de gemelde waterinstallatie de afgelopen 2 jaar een waarschijnlijke bron of locatiecluster?

Een ‘waarschijnlijke bron’ is:

  • een gevonden moleculaire overeenkomst tussen een locatie (bron) en een of meerdere patiënten met legionellose (=match);
    of:
  • een patiënt bij een bron waarbij geen andere bronnen mogelijk zijn (voorbeeld: een patiënt die de hele incubatieperiode uitsluitend op de betreffende locatie is geweest).

Een ‘locatiecluster’ betreft: 2 of meer patiënten binnen 2 jaar gerelateerd aan dezelfde bron.

2. Is een recent gemelde legionellosepatiënt in de incubatietijd op of nabij de positieve locatie geweest en is de patiënt (nog) niet gelinkt aan een andere waterinstallatie?

Recent gemeld: periode te bepalen door de arts IZB Infectieziektebestrijding (Infectieziektebestrijding) of andere (eind)verantwoordelijke; in het algemeen een half jaar.

Incubatietijd: er wordt een incubatietijd van 14 dagen aangehouden, maar meestal is de incubatietijd 2-10 dagen.

3. Is er sprake van een verhoogd aantal patiënten in de omgeving?

NB. Vraag 3 is een aanvullende vraag voor natte koeltorens en afvalwaterzuiveringsinstallaties.

Toelichting ‘verhoogd aantal patiënten’: Er zijn 3 patiënten zonder andere aannemelijke bron binnen afstand van 3 km kilometer (kilometer), in een periode van een half jaar. In een omgeving met weinig inwoners, zoals een industriële of landelijke omgeving, wordt geadviseerd om bij een patiënt binnen een straal van 3 km ook te kijken naar patiënten in straal van 6 km van de positieve locatie (zie RIVM-rapport voor onderbouwing). Via BEL is na te vragen of een locatie gerelateerd is aan patiënten uit een andere GGD-regio (bijvoorbeeld een werknemer van een bedrijf die in een andere regio woont). Bij twijfel: Overleg met RIVM-EPI om te bepalen of er een verhoogde incidentie is in de omgeving, ten opzichte van het landelijke beeld.

4. Is legionellapreventie vanuit volksgezondheidsperspectief noodzakelijk (zie paragraaf 2.1)? En worden er preventieve maatregelen getroffen om de legionellabacteriën te verwijderen en legionellagroei in de toekomst te beheersen?

NB. Vraag 4 is een aanvullende vraag voor waterinstallaties waarvoor geen meldplicht geldt.

Als vraag 1, 2 en/of 3 met JA wordt beantwoord

Overleg met de arts IZB of andere (eind)verantwoordelijke over de te nemen acties. Er is mogelijk sprake van een verhoogd gezondheidsrisico. Indien nader overleg gewenst is, kan ook contact opgenomen worden met de RIVM-LCI.

Advies:

  • Als de patiënt op de locatie is geweest: vul Osirisgegevens aan en meld bij LCI en BEL als er een positief monster is gevonden dat gerelateerd is aan een patiënt (met Osirisnummer). Voor meer informatie zie de LCI-richtlijn Legionellose.
  • Als het gaat om een locatie met (mogelijke) meldplicht (leidingwater, baden): informeer de handhaver over het gezondheidsrisico. Adviseer om erop toe te zien dat de eigenaar effectieve maatregelen neemt om de legionellabacteriën te verwijderen en de legionellapreventie evalueert. Bepaal wie geïnformeerd moet worden en op welke wijze deze mensen geïnformeerd moeten worden (zie hoofdstuk 3). Voor leidingwaterinstallaties is het niet nodig de ILT Inspectie Leefomgeving en Transport (Inspectie Leefomgeving en Transport) op de hoogte te stellen indien besloten wordt te informeren.
  • Als het gaat om een natte koeltoren of een afvalwaterzuiveringsinstallatie: informeer de omgevingsdienst/regionale uitvoeringsdienst (OD/RUD). Adviseer de toezichthouder om erop toe te zien dat de koeltoren wordt gedesinfecteerd en de legionellapreventie wordt geëvalueerd. Ook voor de AWZI Afvalwaterzuiveringsinstallatie (Afvalwaterzuiveringsinstallatie ) dienen passende maatregelen genomen te worden om blootstelling te voorkomen. De OD omgevingsdienst (omgevingsdienst)/RUD kan hiervoor gebruik maken van de ‘Handreiking legionellapreventie in biologische afvalwaterzuiveringsinstallaties’. Overleg met de OD/RUD, de arts IZB en, zo nodig, de LCI of informeren van de omgeving noodzakelijk is.
  • Overige risicovolle waterinstallaties (bijvoorbeeld fonteinen en mistsystemen): overleg met de (eind)verantwoordelijke van de GGD, en zo nodig de LCI, of de burgemeester geïnformeerd moet worden op basis van de Wet publieke gezondheid (Wpg). Adviseer de eigenaar om de installatie te desinfecteren en de legionellapreventie te evalueren of om legionellapreventie toe te passen. Overleg binnen het team, en zo nodig de LCI, wie geïnformeerd moeten worden en hoe deze personen geïnformeerd moeten worden.

Als vraag 1, 2 en/of 3 met NEE wordt beantwoord

Als de waterinstallatie niet bekend is als een mogelijke bron en er geen sprake is van een verhoogd gezondheidsrisico, is het informeren van mensen die mogelijk blootgesteld zijn aan L. pneumophila meestal niet nodig. Informeren kan wel nodig zijn als de uitslag bekend is op de locatie en er vragen zijn van mensen die mogelijk zijn blootgesteld. In hoofdstuk 3 wordt besproken wanneer en hoe mensen geïnformeerd kunnen worden over Legionella in de waterinstallatie.

Als vraag 4 met JA wordt beantwoord

Een landelijke meldplicht geldt alleen voor leidingwaterinstallaties en (zwem)baden. Via een algemene plaatselijke vordering (APV) of maatwerkvoorschriften (Wet milieubeheer) kan lokaal een meldplicht zijn opgelegd voor andere waterinstallaties. Voor sommige waterinstallaties is er geen meldplicht, maar vindt het RIVM legionellapreventie wel wenselijk (zie bijlage ‘Indeling van waterinstallaties naar de mate van risico op legionellose’).

Als legionellapreventie vanuit volksgezondheidsperspectief noodzakelijk is en er worden geen preventieve maatregelen genomen dan is het advies:

  • Overleg binnen het team. Als er nog vragen zijn kan contact gezocht worden met de LCI.
  • Als het gaat om een natte koeltoren of een afvalwaterzuiveringsinstallatie: neem contact op met de OD/RUD en verzoek om erop toe te zien dat preventieve maatregelen worden uitgevoerd.
  • Als het gaat om een ander type waterinstallatie (fontein, mistsysteem, tijdelijke whirlpool, tijdelijke drinkwaterinstallatie, etc.): adviseer om te reinigen en te desinfecteren, en adviseer om legionellapreventie uit te voeren (zie ook hoofdstuk 8). Als uit het gesprek met de eigenaar of beheerder blijkt dat het advies niet zal worden uitgevoerd: wijs de eigenaar/beheerder op zijn verantwoordelijkheden en zorgplicht. Bespreek zo nodig met arts IZB of de burgemeester geïnformeerd moet worden (op basis van de Wpg Wet Publieke Gezondheid (Wet Publieke Gezondheid)).

3 Communicatie bij melding

3.1 Wie beslist of mensen worden geïnformeerd?

De ILT Inspectie Leefomgeving en Transport (Inspectie Leefomgeving en Transport) kan eigenaren van leidingwaterinstallaties verplichten om mensen die mogelijk blootgesteld zijn aan Legionella te informeren. In de praktijk gebeurt dit echter zelden. De ILT verwijst altijd naar de GGD Gemeentelijke Gezondheidsdienst (Gemeentelijke Gezondheidsdienst) zodra gebruikers geïnformeerd moeten worden.

De ILT kan eigenaren van leidingwaterinstallaties verplichten om mensen die mogelijk blootgesteld zijn aan Legionella te informeren. In de praktijk gebeurt dit echter zelden. De ILT verwijst altijd naar de GGD als besloten wordt om gebruikers te informeren.

De provincie of omgevingsdienst/regionale uitvoeringsdienst (OD/RUD) kan hetzelfde opleggen aan exploitanten van badwaterbassins. Ook de provincie of OD omgevingsdienst (omgevingsdienst)/RUD zal dit in de praktijk zelden opleggen.

Met de handhavers is afgesproken dat als mensen geïnformeerd moeten worden, de GGD hiervan vooraf op de hoogte wordt gesteld. Hierdoor kan de GGD de verantwoordelijke personen op de locatie van de juiste informatie voorzien en vragen beantwoorden.

Het besluit om te informeren wordt meestal genomen door de eigenaar, exploitant of beheerder van de waterinstallatie. Er zijn twee situaties:

  • Er wordt met de GGD contact opgenomen voordat mensen zijn geïnformeerd. In paragraaf 3.2 staat beschreven wanneer informeren van mensen die mogelijk blootgesteld zijn aan Legionella zinvol is. Om mensen op de locatie te informeren, kan de bijlage met voorbeeldteksten gebruikt worden.
  • Er wordt met de GGD contact opgenomen als mensen op de locatie al zijn geïnformeerd. Als gevolg hiervan zijn er vragen of is er onrust onder de bewoners/bezoekers. Dit is vooral bij leidingwaterinstallaties waarvoor geen meldplicht is zoals sportlocaties. Ook in deze situaties kan men gebruik maken van de bijlage met voorbeeldteksten.
     

3.2 Wanneer is informeren zinvol?

Mensen die mogelijk blootgesteld zijn aan fijne waternevel van een leidingwaterinstallatie met legionellabacteriën worden bij voorkeur niet geïnformeerd over het aantreffen van legionellabacteriën in water.

Als er sprake is van een verhoogd risico: overleg met team/de arts IZB Infectieziektebestrijding (Infectieziektebestrijding) en, zo nodig, de LCI Landelijke coördinatie infectieziektebestrijding (Landelijke coördinatie infectieziektebestrijding) of huisartsen en/of ziekenhuizen in de regio geïnformeerd moeten worden.

Advies wanneer wel informeren:

  • Als de gemelde waterinstallatie volgens de RIVM-criteria een bron of locatiecluster is (zie paragraaf 2.2).
  • Als na de melding blijkt dat een recent geregistreerde patiënt tijdens de incubatietijd blootgesteld is aan de waternevel van de gemelde installatie, dezelfde serogroep of stam (ST) is gevonden, en aannemelijk is dat de patiënt door deze waterinstallatie ziek is geworden.
  • Als bewoners/bezoekers/passanten/werknemers op de hoogte zijn dat de waterinstallatie Legionella bevat en er hierdoor onrust is/veel vragen zijn.
  • Als voor bezoekers/bewoners zichtbaar of merkbaar handelingen worden verricht om de verhoogde concentratie Legionella te verlagen. Bijvoorbeeld het afsluiten van tappunten en het nemen van desinfectiemaatregelen. Adviseer de eigenaar om, indien mogelijk, de maatregelen uit te voeren als er geen bezoekers of bewoners aanwezig zijn.
     

3.3 Hoe kunnen mensen worden geïnformeerd?

Als in overleg met de eigenaar besloten is om te informeren over de verhoogde concentratie, overleg dan met de eindverantwoordelijke (bijvoorbeeld arts IZB) en bij voorkeur de afdeling communicatie over welke personen geïnformeerd moeten worden (wie geïnformeerd moet worden is afhankelijk van incubatietijd, type locatie, mate van gezondheidsrisico, etc.) en op welke wijze. Kies er bij voorkeur voor om mensen persoonlijk te informeren. De bijlage met voorbeeldteksten kan worden gebruikt om mensen te informeren.

Het persoonlijk informeren is echter niet altijd mogelijk. Het kan bijvoorbeeld onduidelijk zijn wie is blootgesteld aan de waternevel (bijvoorbeeld omdat het een openbaar zwembad betreft). In dat geval kan een brief op een centrale plek opgehangen worden op de locatie. Als maatregelen worden uitgevoerd om de Legionella uit het systeem te verwijderen én bezoekers daarmee worden geconfronteerd, dan kan de brief worden opgehangen bij de plek waar de maatregelen plaatsvinden.

Tot slot zijn er waterinstallaties die in de omgeving vernevelen en mensen tot op kilometers kunnen besmetten, zoals natte koeltorens en afvalwaterzuiveringsinstallaties. Als blijkt dat een dergelijke waterinstallatie een waarschijnlijke bron is, dan kan het noodzakelijk zijn de informatie via een persbericht te versturen. Het persbericht kan worden verstuurd door de eigenaar van de waterinstallatie nadat de inhoud is afgestemd met het bevoegd gezag en de GGD. Als de eigenaar van de waterinstallatie geen persbericht wil versturen, kan tussen het bevoegd gezag en de GGD overlegd worden wie het persbericht verstuurt. De GGD kan contact opnemen met de LCI voor advies. Onderhoudsmedewerkers van koeltorens of afvalwaterzuiveringsinstallaties kunnen persoonlijk worden geïnformeerd.

In andere gevallen is geen persbericht noodzakelijk.

Zie stroomschema 2 voor een overzicht wanneer en hoe mensen geïnformeerd kunnen worden bij een melding van Legionella in een waterinstallatie.

4 Legionella in leidingwaterinstallaties

Voor leidingwaterinstallaties (drinkwater) zijn de volgende meldingen mogelijk:

  • meldingen ontvangen via de ILT van ‘prioritaire locaties’: zie paragraaf 4.1 (meer dan 1.000 kve kolonievormende eenheden (kolonievormende eenheden)/L).
  • Melding prioritaire locatie met 1.000 kve/L of minder: zie paragraaf 4.2.
  • Melding niet-prioritaire locaties (bijvoorbeeld kantoren, sportlocaties, scholen en woningen): zie paragraaf 4.3.

Voor prioritaire locaties zijn er eisen voor legionellapreventie opgenomen in hoofdstuk 4 van het Drinkwaterbesluit. Handhaver is de ILT. Voor niet-prioritaire locaties zijn er geen eisen voor legionellapreventie. Wel geldt dat alle leidingwaterinstallaties moeten zijn aangelegd en worden onderhouden en beheerd volgens de normen in NEN Nederlandse norm (Nederlandse norm ) 1006. Deze normen zijn nader uitgewerkt in de waterwerkbladen.

Op termijn wordt in het Drinkwaterbesluit de normstelling voor de meeste prioritaire leidingwaterinstallaties aangepast naar <100 kve/L Legionella pneumophila. Tot het in werking treden van de herziene regelgeving geldt nog de huidige normstelling van <100 kve/L Legionella spp species (species). (officieel voor 21 legionellasoorten; zie artikel 4 in de regeling). Op de nascholingsdag Legionella in november 2023 was de consensus bij alle aanwezige GGD Gemeentelijke Gezondheidsdienst (Gemeentelijke Gezondheidsdienst)’en dat het draaiboek al aangepast kan worden aan de toekomstige regelgeving: registratie en het bepalen van het gezondheidsrisico wordt alleen nog geadviseerd voor meldingen van L. pneumophila. Bij melding van Legionella spp. in ziekenhuis ook L. non-pneumophila registreren en het gezondheidsrisico bepalen.

Let op: tijdelijke leidingwaterinstallaties (bijvoorbeeld mobiele douche-units op een evenementencamping) en leidingwaterinstallaties op schepen vallen niet onder het Drinkwaterbesluit en worden in dit draaiboek besproken in hoofdstuk 8. Ook waterinstallaties die gevuld worden met drink- of leidingwater (bijvoorbeeld baden, mistsystemen of fonteinen) vallen niet onder (hoofdstuk 4 van) het Drinkwaterbesluit en worden in dit draaiboek apart besproken.
 

4.1 Stappenplan melding ontvangen via ILT

Onderstaand stappenplan is bedoeld voor meldingen van L. pneumophila die worden ontvangen via de ILT. De ILT is de handhaver en kan de melder maatregelen opleggen. Het is niet de bedoeling dat de GGD adviezen geeft aan de melder over de te nemen maatregelen. Bij meldingen van L. non-pneumophila is alleen actie vereist als er besloten is te communiceren vanwege onrust of vragen bij de gebruikers na het bekend worden van de uitslag. Zie ook stroomschema 1.

Stap 1: Sla de melding op

Sla de ontvangen melding(en) L. pneumophila op. De informatie kan worden gebruikt om het gezondheidsrisico vast te stellen of voor het beantwoorden van vragen.

Zorg ervoor dat de GGD-collega’s die brononderzoek uitvoeren na een melding van legionellose toegang hebben tot de gegevens.

Stap 2: Controleer de gegevens

Controleer of in ieder geval de volgende gegevens in de melding staan:

  • Adres?
  • Indien bekend: L. pneumophila serogroep en sequence type (ST)?

Met deze gegevens kan bepaald worden of er een verhoogd gezondheidsrisico is en of mensen die gebruik maken van het leidingwater moeten worden geïnformeerd. De ILT verwijst de eigenaar naar de GGD als de eigenaar de intentie heeft om mensen op de locatie te informeren. Ook bij vragen over gezondheidsrisico verwijst de ILT naar de GGD.

Stap 3: Vul de gegevens zo nodig aan

Indien de informatie niet volledig is om het gezondheidsrisico te kunnen bepalen (zie stap 4) of als er vragen zijn over de melding: neem contact op met het ILT-loket en verzoek om de benodigde informatie: telefoonnummer 088 489 00 00 of via het vragenformulier.

Neem geen contact op met de instelling voordat met de ILT is overlegd. Hiermee wordt voorkomen dat de GGD en ILT verschillende informatie geven aan de melder.

Stap 4: Bepaal het gezondheidsrisico

Voor een toelichting, zie paragraaf 2.2.

Vraag 1: Staat het gemelde adres geregistreerd als bron of locatiecluster en was de laatste patiënt tot 2 jaar terug?

  • JA: Overleg met de arts IZB Infectieziektebestrijding (Infectieziektebestrijding) of andere (eind)verantwoordelijke over de te nemen maatregelen (o.a. informeren mensen op locatie, zie stap 5). Neem contact op met het ILT-loket zodat de handhaver de eigenaar kan wijzen op de te nemen maatregelen om verdere verspreiding te voorkomen.
  • NEE: Ga naar vraag 2.

Vraag 2: Zijn er recent een of meerdere patiënten geregistreerd die (mogelijk) blootgesteld zijn aan de waternevel van de gemelde installatie?

  • JA: Bepaal, in overleg met de arts IZB of andere (eind)verantwoordelijke, of aanvullend brononderzoek nodig is. Aanvullend brononderzoek kan bijvoorbeeld zijn:
    • contact opnemen met patiënt om nader vast te stellen of deze persoon ook aan waternevel op de positieve locatie is blootgesteld;
    • een verzoek om een positief watermonster te sturen naar Streeklab Haarlem om het ST te bepalen (alleen als isolaat van patiënt beschikbaar is).
  • NEE: Geen verhoogd gezondheidsrisico.

Stap 5: Maak de afweging of informeren wel/niet nodig is

Vraag: Is informeren van (mogelijk) blootgestelde personen noodzakelijk? Zie ook stroomschema 2.

JA, als:

  • er sprake is van een verhoogd gezondheidsrisico (zie stap 4): bepaal in dat geval, in overleg met de arts IZB of andere (eind)verantwoordelijke, wie geïnformeerd moet worden;
  • er vragen zijn van mensen op de locatie nadat (onbedoeld) bekend is geworden dat er Legionella in het drinkwater is aangetoond: de reden om te informeren is dan het wegnemen of voorkomen van onrust over de gezondheid;
  • de ILT wil dat mensen op de locatie worden geïnformeerd (dit komt zelden voor).

Bovendien kan een eigenaar zelf besluiten om mensen op de locatie te informeren. Deze actie kan vermeld staan in het beheersplan of de eigenaar ziet het als zijn verantwoordelijkheid mensen op de hoogte te stellen.

Acties:

  • Als de eigenaar nog niet heeft geïnformeerd: adviseer de eigenaar alleen te informeren als er een verhoogd gezondheidsrisico is of als de uitslag bekend is op de locatie en er vragen zijn.
  • Als de uitslag al bekend gemaakt is en er zijn vragen: geef de benodigde informatie of beantwoord de vragen (zie stap 6).

Stap 6: Geef informatie en beantwoord vragen

Voor het beantwoorden van vragen of het geven van informatie kan gebruik gemaakt worden van hoofdstuk 3 en de bijlage met voorbeeldteksten.

Bij vragen over desinfectiemaatregelen, technische aanpassingen of preventieve maatregelen: verwijs door naar het ILT-loket en beantwoord de vragen niet zelf. (Dit voorkomt dat er verschillende antwoorden gecommuniceerd worden.)

De GGD hoeft geen contact op te nemen met de ILT als aan de melder informatie wordt verstrekt over gezondheidsrisico’s of legionella(pneumonie).

Stap 7. Sluit de melding af

De melding kan worden afgesloten als:

  • er geen verhoogd gezondheidsrisico (meer) is;
  • informeren niet (meer) noodzakelijk is; en
  • de toezichthouder, de melder of derden geen vragen (meer) hebben.
     

4.2 Stappenplan prioritaire instelling met 1.000 kve/L Legionella spp. of minder

Melding bij de ILT is noodzakelijk als er meer dan 1.000 kve/L Legionella spp. zijn aangetoond. Het is mogelijk dat de beheerder of eigenaar van een prioritaire instelling direct meldt bij de GGD als 1.000 kve/L Legionella spp. of minder zijn aangetoond.

De te nemen stappen zijn vrijwel hetzelfde als bij een melding via de ILT: zie paragraaf 4.1. Registratie en bepalen gezondheidsrisico is alleen noodzakelijk bij een melding van L. pneumophila. Bij melding van Legionella spp. in ziekenhuis ook L. non-pneumophila registreren en het gezondheidsrisico bepalen.

Afwijkend is stap 3: contact is rechtstreeks met de melder in plaats van het ILT-loket.

Reden voor het doorlopen van het stappenplan bij lage concentratie: de ILT heeft gekozen voor een grens van meer dan 1.000 kve/L. Het aantal meldingen dat moet worden verwerkt is hierdoor beperkter. De grens zegt echter weinig over het gezondheidsrisico. Ook bij een lage concentratie Legionella pneumophila kan er sprake zijn van een potentiële bron. Voor het bepalen van het gezondheidsrisico en eventuele aanvullende acties is de aangetoonde concentratie niet van belang. Voor vragen over maatregelen kan worden verwezen naar de ILT.
 

4.3 Stappenplan ‘niet-prioritaire instellingen’

Eigenaren van ‘niet-prioritaire instellingen’, zoals kantoren, scholen, sportlocaties (zonder baden) en de meeste woningen, zijn niet verplicht legionellapreventie uit te voeren bij de leidingwaterinstallatie. Hierdoor is ook een van de controlemaatregelen van het legionellabeheer – periodieke monstername – niet verplicht. Het RIVM vindt legionellapreventie ook niet nodig bij deze locaties. Toch komt het regelmatig voor dat ook op niet-prioritaire locaties legionellabeheersplannen worden uitgevoerd en/of periodiek watermonsters worden genomen.

De positieve monsters kunnen niet worden gemeld bij de ILT. Sommige eigenaren of beheerders ‘melden’ daarom bij de GGD. Het is ook mogelijk dat er onrust is, nadat bekend is geworden bij gebruikers van het water dat er Legionella is aangetoond. Tot slot is het mogelijk dat het drinkwaterbedrijf watermonsters bij een ‘niet-prioritaire instelling’ heeft genomen om het distributienet te controleren. Soms wordt in deze watermonsters Legionella aangetroffen en komen er vragen van bewoners of gemeente.

Voor alle situaties zijn de te nemen stappen vrijwel hetzelfde als bij een melding via de ILT: zie paragraaf 4.1. Registratie en bepalen gezondheidsrisico is alleen noodzakelijk bij een melding van L. pneumophila.

Afwijkend is stap 3: contact is rechtstreeks met de melder in plaats van met de ILT.

Na vaststelling dat er geen gezondheidsrisico is (zie paragraaf 4.1, stap 4), kunnen de volgende adviezen gegeven worden aan de melder om herhaling te voorkomen:

  • Zorg ervoor dat op tappunten minimaal 60 °C wordt bereikt. Voor woningen geldt minimaal 55 °C op tappunten. Spoel de leidingen door met heet water van minimaal 60 °C. Indien technisch makkelijk uitvoerbaar ook de koudwaterleidingen met heet water als in deze leidingen L. pneumophila is aangetoond. Als dat niet mogelijk is: koudwaterleidingen ongeveer 1-2 minuten doorspoelen. Toelichting: deze spoelacties zijn bedoeld om het water te verversen tot de watermeter. Ook Legionella aanwezig in het water wordt hiermee weggespoeld. Echter, de meeste Legionella zit in de biofilm (slijmachtig laagje met bacteriën op de leidingwand of in tappunt) en deze biofilm wordt door het spoelen niet verwijderd waardoor ook de Legionella nog aanwezig kan zijn in de leiding (Khweek & Amer, 2018). De kans op infectie is echter zeer klein.
  • Vervang de flexibele doucheslang(en) en de douchekop(pen).
  • Reinig eventueel aanwezige thermostatische mengkranen.
  • Neem geen herhaalmonsters.
  • Neem geen periodieke monsters meer.
  • Informeer de melder dat wel aan de geldende eisen in het Besluit bouwwerken leefomgeving (Bbl) (NEN1006) moet worden voldaan. Als bijvoorbeeld het koude water continu boven de 25 °C is, dan wordt niet voldaan aan de NEN1006.

Voor de onderbouwing waarom legionellapreventie niet nodig is bij ‘niet-prioritaire’ instellingen kan het artikel ‘Legionellapreventie bij scholen, kantoren en andere niet-prioritaire locaties niet nodig – interpretatie zorgplicht Drinkwaterwet’ (Bartels et al., 2014) worden gestuurd.

5 Legionella in (zwem)baden

Vanaf 1 januari 2024 geldt het Besluit activiteiten leefomgeving (Bal) met betrekking tot het gelegenheid bieden tot het zwemmen of baden in een waterbassin (Bal-badwaterbassins; hoofdstuk 15). Grootste wijziging ten opzichte van de vorige regelgeving is dat er niet meer gesproken wordt over ‘badinrichting’ en over een bepaalde afmeting van het bad. De regels in de nieuwe regelgeving hebben betrekking op een ‘badwaterbassin’: een “waterkerende constructie voor het vasthouden van water bestemd voor het zwemmen of baden”. De regels gelden voor alle baden die langer dan 24 uur zijn opgesteld en die worden gebruikt om in te baden of zwemmen. Voetenbaden vallen hier bijvoorbeeld niet onder.

De volgende badwaterbassins vallen ook niet onder hoofdstuk 15 van het Bal en legionellapreventie is hier niet verplicht:

  • bij een huishouden (artikel 15.2.a Bal)
  • in een badruimte of een niet-gezamenlijk gedeelte van een logiesfunctie (artikel 15.2.b Bal), zoals een privézwembad bij een vakantiehuisje of in een hotelkamer
  • die ten hoogste 24 uur aaneengesloten op een locatie is opgesteld (artikel 15.2.c Bal)
  • die bedoeld zijn voor contact tussen mens en dier, zoals bassins voor het zwemmen met dolfijnen of zeeleeuwen (artikel 15.2.d Bal)
  • aan boord van schepen die niet permanent zijn afgemeerd, zoals cruiseschepen (artikel 15.2.e Bal)

Voor deze baden geldt niet de norm 100 kve kolonievormende eenheden (kolonievormende eenheden)/L Legionella spp species (species). Voor de andere badwaterbassins geldt wel de norm van 100 kve/L. De handhaver is de provincie. Op dit moment heeft ongeveer de helft van de provincies het toezicht uitbesteed aan de OD omgevingsdienst (omgevingsdienst) of de RUD Regionale Uitvoeringsdienst (Regionale Uitvoeringsdienst). Bij sommige provincies is ook het melden van legionellapositieve monsters neergelegd bij de OD/RUD. Als er een verhoogd gezondheidsrisico is vastgesteld, of als er vragen zijn over de melding, dan kan contact opgenomen worden met de provincie. Het is echter mogelijk dat een melding via de OD/RUD wordt ontvangen en dat met de provincie en OD/RUD andere afspraken over de rolverdeling zijn gemaakt.

Ook voor baden geldt dat registratie en het bepalen van het gezondheidsrisico alleen nodig is voor meldingen van L. pneumophila en niet voor L. non-pneumophila. Bij melding van Legionella spp. in ziekenhuis ook L. non-pneumophila registreren en het gezondheidsrisico bepalen.
 

5.1 Stappenplan melding via provincie of OD/RUD

Stap 1: Sla de melding L. pneumophila op

Sla het formulier of de e-mail (tijdelijk) op. De informatie kan worden gebruikt om het gezondheidsrisico vast te stellen of voor het beantwoorden van vragen.

Zorg ervoor dat de GGD Gemeentelijke Gezondheidsdienst (Gemeentelijke Gezondheidsdienst)-collega’s die brononderzoek uitvoeren na een melding van legionellose toegang hebben tot de gegevens.

Stap 2: Controleer de gegevens

Controleer of in ieder geval de volgende gegevens in de melding staan:

  • Adres?
  • Indien bekend: L. pneumophila serogroep en sequence type (ST)?

Met deze gegevens kan bepaald worden of er een gezondheidsrisico is en of mensen die blootgesteld zijn aan verneveling door baden of zwemmen moeten worden geïnformeerd.

Contact met de melder (eigenaar/expolitant badwaterbassin) om te vragen of de mensen op de locatie al zijn geïnformeerd, is niet nodig. De provincie verwijst de melder naar de GGD als de melder de intentie heeft om mensen op de locatie te informeren. Ook bij vragen over het gezondheidsrisico verwijst de provincie naar de GGD.

Stap 3: Vul de gegevens zo nodig aan

Neem contact op met de provincie als de gegevens niet compleet zijn.

Neem niet zelf contact op met de instelling voordat met de provincie is overlegd. Hiermee wordt voorkomen dat de GGD en provincie verschillende informatie geven aan de melder.

Stap 4: Bepaal het gezondheidsrisico

Voor een toelichting, zie paragraaf 2.2.

Vraag 1: Staat het gemelde adres geregistreerd als bron of locatiecluster en was de laatste patiënt tot 2 jaar terug?

  • JA: Overleg met de arts IZB Infectieziektebestrijding (Infectieziektebestrijding) of andere (eind)verantwoordelijke over de te nemen maatregelen (o.a. informeren mensen op locatie, zie stap 5). Neem contact op met de provincie zodat de handhaver de eigenaar kan wijzen op de te nemen maatregelen om verdere verspreiding te voorkomen.
  • NEE: Ga naar vraag 2.

Vraag 2: Zijn er recent een of meerdere patiënten geregistreerd die (mogelijk) blootgesteld zijn aan de waternevel van de gemelde installatie?

  • JA: Bepaal, in overleg met de arts IZB of andere (eind)verantwoordelijke, of aanvullend brononderzoek nodig is. Zie ook LCI-richtlijn Legionellose. Aanvullend brononderzoek kan bijvoorbeeld zijn:
    • contact opnemen met patiënt om nader vast te stellen of deze persoon ook aan waternevel op de positieve locatie is blootgesteld;
    • een verzoek om een positief watermonster te sturen naar Streeklab Haarlem om het ST te bepalen (alleen als isolaat van patiënt beschikbaar is).
  • NEE: Geen verhoogd gezondheidsrisico

Stap 5: Maak de afweging of informeren wel/niet nodig is

Vraag: Is informeren van (mogelijk) blootgestelde personen noodzakelijk?

Ja, als:

  • er sprake is van een verhoogd gezondheidsrisico (zie stap 4): bepaal in dat geval in overleg met de verantwoordelijke personen (zoals arts IZB) wie geïnformeerd moet worden;
  • er vragen zijn van mensen op de locatie nadat (onbedoeld) bekend is geworden dat er Legionella in het zwem- of badwater is aangetoond: de reden om te informeren is dan het wegnemen of voorkomen van onrust over de gezondheid;
  • de provincie wil dat mensen op de locatie worden geïnformeerd (dit komt zelden voor).

Bovendien kan een eigenaar zelf besluiten om mensen op de locatie te informeren. Deze actie kan vermeld staan in het beheersplan of de eigenaar ziet het als zijn verantwoordelijkheid mensen op de hoogte te stellen.

Acties:

  • Als er een verhoogd gezondheidsrisico is: provincie op de hoogte stellen.
  • Als de melder nog niet heeft geïnformeerd: adviseer om alleen te informeren als er een verhoogd gezondheidsrisico is of als de uitslag bekend is op de locatie en er vragen zijn.
  • Als de uitslag al bekend gemaakt is en er zijn vragen: geef de benodigde informatie of beantwoord de vragen (zie stap 6).

Zie ook stroomschema 2.

Stap 6: Geef informatie en beantwoord vragen

Voor het beantwoorden van vragen of het geven van informatie kan gebruikgemaakt worden van hoofdstuk 3 en de bijlage met voorbeeldteksten.

Bij vragen over desinfectiemaatregelen, technische aanpassingen of preventieve maatregelen: verwijs door naar de provincie en beantwoord de vragen niet zelf. (Dit voorkomt dat er verschillende antwoorden gecommuniceerd worden.)

De GGD hoeft geen contact op te nemen met de provincie als aan de exploitant van het badwaterbassin informatie wordt verstrekt over gezondheidsrisico’s of legionella(pneumonie).

Stap 7: Sluit de melding af

De melding kan worden afgesloten als:

  • er geen verhoogd gezondheidsrisico (meer) is;
  • informeren niet (meer) noodzakelijk is; en
  • de handhaver, de toezichthouder, de melder of derden geen vragen (meer) hebben.
     

5.2 Stappenplan melding door exploitant badwaterbassin

Het komt niet vaak voor dat een exploitant van een badwaterbassins direct contact opneemt met de GGD om door te geven dat het (zwem)badwater Legionella bevat.

Verzoek de melder om contact op te nemen met de provincie indien het badwaterbassin valt onder het Bal.

Voor baden die niet onder het Bal vallen kan ook het stappenplan worden doorlopen. Als bijvoorbeeld bij een bubbelbad in de tuin van een vakantiehuisje L. pneumophila is aangetoond kunnen de volgende adviezen worden gegeven:

  • Reinig en desinfecteer het bubbelbad volgens de handleiding van de fabrikant. Adviseer de melder om contact op te nemen met de fabrikant als hierover geen of onvoldoende informatie is opgenomen. Besteed vooral aandacht aan het goed reinigen van de ‘air jet’-onderdelen (luchtgaten en -leidingen) van het bubbelbad en gebruik een geschikt toegelaten desinfectiemiddel.
  • Zorg ervoor dat er geen vuil of tuinaarde in het bubbelbad komt. Maak voor het vullen het bad schoon als er zichtbaar vuil aanwezig is.
  • Vul het bubbelbad vlak voor het gebruik en laat het bad direct na gebruik leeglopen.
  • Raad mensen die een sterk verminderde afweer hebben af om gebruik te maken van een bubbelbad.

6 Legionella in natte koeltorens

6.1 Wat zijn natte koeltorens?

Natte koeltorens worden gebruikt om bedrijfsprocessen in de industrie te koelen of ze zijn onderdeel van het klimaatbeheerssysteem van (kantoor)gebouwen. Een natte koeltoren is een installatie met een open constructie voor het afvoeren van overtollige warmte uit een productieproces of bouwwerk door het vernevelen van water. In paragraaf 4.46 van het Besluit activiteiten leefomgeving (Bal) zijn eisen voor het uitvoeren van legionellapreventie opgenomen bij natte koeltorens.

In Nederland zijn enkele uitbraken en clusters bekend die veroorzaakt werden door een natte koeltoren, waaronder een uitbraak in Amsterdam in 2006 met 31 patiënten. Internationaal zijn meer uitbraken door natte koeltorens bekend (Walser et al., 2014). Mogelijk zijn tot 20% van alle patiënten geïnfecteerd door Legionella afkomstig van een natte koeltoren (Ricketts et al., 2012). Koeltorens zijn daarmee een van de belangrijkste bronnen voor legionellose.
 

6.2 Norm en handhaver

In het Bal Besluit activiteiten leefomgeving (Besluit activiteiten leefomgeving ) is geen Legionella-norm of monsternamefrequentie opgenomen voor natte koeltorens. Hierdoor is er geen meldplicht als het koelwater Legionella bevat. Wel is in het besluit de eis opgenomen dat het beheersplan moet worden uitgevoerd. Als in het beheersplan een norm en monsternamefrequentie wordt genoemd, dan moet dit worden opgevolgd. In een Arbo Informatieblad (AI)-32 uit 2013 (inmiddels niet meer online beschikbaar) wordt geadviseerd contact op te nemen met de GGD Gemeentelijke Gezondheidsdienst (Gemeentelijke Gezondheidsdienst) als >10.000 kve kolonievormende eenheden (kolonievormende eenheden)/L Legionella gedetecteerd wordt in natte koeltorens <600 meter van een woonomgeving. Verder dan 600 meter is de advieswaarde <100.000 kve/L. Het is mogelijk dat in beheersplannen dit advies is opgenomen, waardoor een GGD een melding kan ontvangen.

Voor de meeste koeltorens is de gemeente het bevoegd gezag. Voor grotere industrieën is dat vaak de provincie. De uitvoering van het toezicht en de handhaving is uitbesteed aan de OD omgevingsdienst (omgevingsdienst) of de RUD Regionale Uitvoeringsdienst (Regionale Uitvoeringsdienst). De OD/RUD is het aanspreekpunt voor GGD’en bij een verhoogd gezondheidsrisico of bij vragen over communicatie. De OD/RUD stemt waar nodig af met het bevoegd gezag (gemeente of provincie).

Het is mogelijk dat via de OD/RUD een melding binnenkomt; bijvoorbeeld omdat de OD/RUD een vraag heeft. Het is ook mogelijk dat de juridisch verantwoordelijke persoon van de koeltoren of de beheerder meldt dat er Legionella is aangetoond in het koelwater.

Zie stroomschema 1 voor een samenvatting van de te nemen stappen.

Registratie van de melding en het bepalen van het gezondheidsrisico wordt geadviseerd indien L. pneumophila is aangetoond in het water van de koeltoren. Bij melding van Legionella spp species (species). in ziekenhuis ook L. non-pneumophila registreren en het gezondheidsrisico bepalen.
 

6.3 Stappenplan melding natte koeltorens

Stap 1: Verzamel de benodigde gegevens en sla de melding op indien L. pneumophila is aangetoond

Verzamel gegevens om te bepalen of er een verhoogd gezondheidsrisico is en of mensen moeten worden geïnformeerd.

Vraag aan de melder of de verhoogde concentratie ook is gemeld bij de OD of de RUD. De OD/RUD bepaalt of de genomen maatregelen om de legionellaconcentratie te verlagen voldoende zijn en of het legionellabeheersplan is geëvalueerd.

Zorg ervoor dat GGD-collega’s die brononderzoek uitvoeren na een melding van legionellose toegang hebben tot deze gegevens.

Stap 2: Controleer de gegevens

Controleer of in ieder geval de volgende gegevens in de melding staan:

  • Adres?
  • Indien bekend: L. pneumophila serogroep en sequence type (ST)?
  • Staat de koeltoren geregistreerd voor eventueel toekomstig brononderzoek bij de Atlas Leefomgeving? NEE? Neem contact op met de OD/RUD. Voor natte koeltorens en andere mogelijke bronnen kan de GGD ook contact opnemen met Streeklab Haarlem (BEL).

Met deze gegevens kan bepaald worden of er een verhoogd gezondheidsrisico is en of mensen die blootgesteld zijn aan waterverneveling van koeltorens moeten worden geïnformeerd.

Stap 3: Vul de gegevens zo nodig aan

Neem contact op met de melder als de gegevens niet compleet zijn. Dit kan de OD zijn of de beheerder/eigenaar van de koeltoren.

Stap 4: Bepaal het gezondheidsrisico

Voor een toelichting, zie paragraaf 2.2.

Vraag 1: Staat het gemelde adres geregistreerd als bron of locatiecluster en was de laatste patiënt tot 2 jaar terug?

  • JA: Overleg met de arts IZB Infectieziektebestrijding (Infectieziektebestrijding) of andere (eind)verantwoordelijke over de te nemen maatregelen (o.a. informeren mensen op locatie, zie stap 5). Neem contact op met de OD/RUD zodat de handhaver de eigenaar kan wijzen op de te nemen maatregelen om verdere verspreiding te voorkomen.
  • NEE: Ga naar vraag 2.

Vraag 2: Is er een recent locatiecluster bij werknemers en bezoekers? Neem hiervoor zo nodig contact op met BEL of het RIVM in verband met mogelijke patiënten buiten de GGD-regio.

  • JA: Overleg met de arts IZB of andere (eind)verantwoordelijke over welke meldingen te includeren en wat de te nemen maatregelen zijn (o.a. informeren mensen op locatie). Neem contact op met de OD/RUD om je er van te vergewissen dat de juiste desinfectiemaatregelen worden genomen en het legionellabeheer wordt aangepast. Voer zo nodig aanvullend bronopsporing uit (zie LCI-richtlijn Legionellose).
  • NEE: Ga naar vraag 3.

Vraag 3: Is er sprake van een verhoogd aantal patiënten in de omgeving (3-6 km kilometer (kilometer) van de koeltoren; zie paragraaf 2.2)?

  • JA: Bepaal, in overleg met de arts IZB of andere (eind)verantwoordelijke, of aanvullend brononderzoek nodig is. Aanvullend brononderzoek kan bijvoorbeeld zijn:
    • contact opnemen met patiënt om nader vast te stellen of deze persoon ook aan waternevel op de positieve locatie is blootgesteld;
    • een verzoek om een positief watermonster te sturen naar Streeklab Haarlem om het ST te bepalen.
  • NEE: Geen verhoogd gezondheidsrisico.

Stap 5: Maak de afweging of informeren wel/niet nodig is

Vraag: Is informeren van (mogelijk) blootgestelde personen noodzakelijk?

JA, als:

  • er sprake is van een verhoogd gezondheidsrisico (zie stap 4): bepaal in dat geval, in overleg met de arts IZB of andere (eind)verantwoordelijke, wie geïnformeerd moet worden;
  • er vragen zijn van mensen op de locatie of van omwonenden nadat (onbedoeld) bekend is geworden dat er Legionella in het koelwater is aangetoond: de reden om te informeren is dan het wegnemen of voorkomen van onrust over de gezondheid.

Bovendien kan een eigenaar zelf besluiten om werknemers en/of omwonenden te informeren. Deze actie kan vermeld staan in het beheersplan of de eigenaar ziet het als zijn verantwoordelijkheid mensen op de hoogte te stellen.

Acties:

  • Als er een verhoogd gezondheidsrisico is: OD/RUD op de hoogte stellen. Mogelijk is een persbericht noodzakelijk om omwonenden en passanten te informeren.
  • Als de melder nog niet heeft geïnformeerd: adviseer om alleen te informeren als er een verhoogd gezondheidsrisico is of als de uitslag bekend is op de locatie en er vragen zijn.
  • Als de uitslag al bekend gemaakt is en er zijn vragen: geef de benodigde informatie of beantwoord de vragen (zie stap 6).

Zie ook stroomschema 2.

Stap 6: Geef informatie en beantwoord vragen

De GGD kan voor advies over het informeren van derden gebruik maken van hoofdstuk 3 en de bijlage met voorbeeldteksten.

Vragen over desinfectiemaatregelen, technische aanpassingen of preventieve maatregelen: verwijs door naar de OD/RUD.

Stel de OD/RUD op de hoogte als informatie wordt verstrekt over gezondheidsrisico’s of legionella(pneumonie).

Bij een directe melding: Laat de juridisch eigenaar van de natte koeltoren weten of er sprake is van een verhoogd gezondheidsrisico.

Stap 7: Sluit de melding af

De melding kan worden afgesloten als:

  • er geen verhoogd gezondheidsrisico (meer) is;
  • informeren niet (meer) noodzakelijk is; en
  • de toezichthouder, de melder of derden geen vragen (meer) hebben.

7 Legionella in afvalwaterzuiveringsinstallaties

7.1 Wat zijn afvalwaterzuiveringsinstallaties?

Met afvalwaterzuiveringsinstallaties (AWZI’s) worden industriële waterzuiveringsinstallaties (IWZI’s) en rioolwaterzuiveringsinstallaties (RWZI’s) bedoeld. Deze installaties verwijderen deeltjes en organische stoffen uit proces- of rioolwater voordat het geloosd wordt op het oppervlaktewater. Daarnaast zijn er ook mest- of biomassavergisters voor de productie van biogas. Ook in deze installaties kan (indirect) verneveling van legionella naar de omgeving plaatsvinden.

Het te zuiveren water (influent) kan door het bedrijfsproces een ideale temperatuur hebben voor legionellagroei waardoor hoge concentraties aanwezig kunnen zijn. Het water kan ook tijdens het zuiveringsproces worden opgewarmd. Dit vindt plaats in biologische AWZI Afvalwaterzuiveringsinstallatie (Afvalwaterzuiveringsinstallatie )’s waar gebruik gemaakt wordt van specifieke zuiverende bacteriën. Deze bacteriën werken optimaal bij een temperatuur van 30-38 °C. Dit is ook de ideale groeitemperatuur voor Legionella. Bij voldoende voedingsstoffen voor legionellabacteriën kunnen zeer hoge concentraties in het water van de AWZI aanwezig zijn.

Onderdeel van het biologische zuiveringsproces is beluchting in een waterbassin (beluchtingstank). Bij beluchting komt er meestal waternevel vrij. Via dit bassin kunnen legionellabacteriën worden verspreid naar de omgeving en omwonenden besmetten. Deze besmettingsroute is in Nederland en in het buitenland meerdere keren beschreven (Bartels et al., 2019).

Het water dat de AWZI verlaat, wordt het ‘effluent’ genoemd. Ook in effluent kunnen hoge concentraties Legionella aanwezig zijn. Soms wordt dit effluent hergebruikt en verneveld, bijvoorbeeld voor schoonmaakwerkzaamheden. Ook kan via lozing op oppervlaktewater, en vervolgens verderop inname van dit water door natte koeltorens of andere vernevelende waterinstallaties, verspreiding van Legionella plaatsvinden. In het buitenland zijn meerdere uitbraken via deze route beschreven (Caicedo et al., 2019).

Meldingen van Legionella in oppervlaktewater door hoge concentraties Legionella in het geloosde effluent worden beschreven in hoofdstuk 9.
 

7.2 Norm en handhaver

Er zijn nog geen landelijke regels voor legionellapreventie bij AWZI’s. Naar verwachting komen er op termijn eisen voor legionellabeheer in het Besluit activiteit leefomgeving (Bal). Tot die tijd is het voor het bevoegd gezag mogelijk preventieve maatregelen op te leggen via algemene artikelen in de Wet milieubeheer (‘ongewoon voorval’).

Landelijk is er nog geen norm of een monsternamefrequentie. Hierdoor is er ook geen meldplicht. Het bevoegd gezag, gemeente of provincie, kan wel voor een specifieke AWZI een monsternameverplichting en een meldplicht hebben opgelegd. De OD omgevingsdienst (omgevingsdienst)/RUD is hiervoor de toezichthouder en meestal ook de handhaver namens het bevoegd gezag.

De detectiegrens voor te zuiveren afvalwater ligt veelal boven de 100.000 kve kolonievormende eenheden (kolonievormende eenheden)/L. In de ‘Handreiking legionellapreventie in biologische afvalwaterzuiveringsinstallaties’ wordt geadviseerd de GGD Gemeentelijke Gezondheidsdienst (Gemeentelijke Gezondheidsdienst) te informeren als legionella in het afvalwater wordt gedetecteerd. Het is dus mogelijk dat er een directe melding binnenkomt door een vertegenwoordiger van een bedrijf met een AWZI. Deze meldingen kunnen worden gebruikt om te bepalen of de AWZI een mogelijke bron is voor patiënten in de nabije omgeving. Ook geven deze meldingen inzicht in het aantal positieve AWZI’s en eventuele gezondheidsrisico’s. Vanaf een positief monster >1.000.000 kve/L wordt in de ‘Handreiking’ aan de eigenaar van de AWZI geadviseerd om te melden bij de OD/RUD. De OD/RUD zal veelal contact opnemen met de GGD om het gezondheidsrisico te bepalen. De handreiking is bedoeld om zowel de eigenaar als de handhaver handvatten te geven voor legionellapreventie bij AWZI’s. Daarnaast zal de handreiking als uitgangspunt gaan dienen voor toekomstige regelgeving.

De GGD heeft net als bij natte koeltorens de taak om het gezondheidsrisico te bepalen en indien nodig te adviseren over communicatie. De GGD hoeft niet te adviseren over te nemen preventieve maatregelen. Dit is de verantwoordelijkheid van de eigenaar van de AWZI en de OD/RUD.

Ook voorlegionellameldingen van AWZI’s wordt geadviseerd alleen L. pneumophila-meldingen te registreren en naar aanleiding van deze melding het gezondheidsrisico te bepalen.
 

7.3 Stappenplan melding AWZI

Zie stroomschema 1 voor een samenvatting van de te nemen stappen.

Stap 1: Verzamel de benodigde gegevens en sla de L. pneumophila-melding op

Verzamel gegevens om te bepalen of er een verhoogd gezondheidsrisico is en of mensen op het bedrijventerrein en/of in de omgeving moeten worden geïnformeerd.

De melding kan zowel komen van de AWZI-eigenaar als van de OD/RUD. Bij een melding >1.000.000 kve/L of als er een verhoogd gezondheidsrisico is: altijd afstemmen met de OD/RUD.

Zorg ervoor dat GGD-collega’s die brononderzoek uitvoeren na een melding van legionellose toegang hebben tot deze gegevens.

Wees bij een dergelijke melding ook alert op legionellosepatiënten in de omgeving. Deze bron kan dan als achtergrondinformatie ook meegenomen worden bij de anamnese naar mogelijke bronnen.

Stap 2: Controleer de gegevens

Controleer of in ieder geval de volgende gegevens in de melding staan:

  • Adres locatie AWZI? (Let op: locatie waar de AWZI staat, kan soms verschillen van het bedrijfsadres.)
  • Indien bekend: L. pneumophila serogroep en sequence type (ST)?

Eventueel kan ook de concentratie Legionella worden nagevraagd.

Bij detectie van L. pneumophila: verzoek de AWZI om het monster in te sturen naar Streeklab Haarlem/BEL voor nadere typering (SBT). Let wel: de kosten voor de typering zijn voor het bedrijf. De reden voor het verzoek is tweeledig. Ten eerste kan hiermee worden bepaald of het een bekende pathogene stam is. En ten tweede is bij eventuele toekomstige patiënten een snelle link mogelijk.

Met de verzamelde gegevens kan bepaald worden of er een verhoogd gezondheidsrisico is en of mensen die blootgesteld zijn aan waterverneveling van een AWZI moeten worden geïnformeerd.

Stap 3: Vul de gegevens zo nodig aan

Neem contact op met de melder als de gegevens niet compleet zijn. Dit kan de OD/RUD zijn of de beheerder/eigenaar van de AWZI.

Stap 4: Bepaal het gezondheidsrisico

Voor een toelichting, zie paragraaf 2.2.

Vraag 1: Staat het gemelde adres geregistreerd als bron of locatiecluster en was de laatste patiënt tot 2 jaar terug?

  • JA: Overleg met de arts IZB Infectieziektebestrijding (Infectieziektebestrijding) of andere (eind)verantwoordelijke over de te nemen maatregelen (o.a. informeren mensen op locatie, zie stap 5). Neem contact op met de OD of RUD Regionale Uitvoeringsdienst (Regionale Uitvoeringsdienst) zodat deze toezichthouder, namens de handhaver (gemeente/provincie), de eigenaar kan wijzen op de te nemen maatregelen om verdere verspreiding te voorkomen.
  • NEE: Ga naar vraag 2.

Vraag 2: Is er een recent locatiecluster bij werknemers en bezoekers? Neem hiervoor contact op met BEL of RIVM in verband met mogelijke patiënten buiten de GGD-regio.

  • JA: Overleg met de arts IZB of andere (eind)verantwoordelijke over welke meldingen te includeren en wat de te nemen maatregelen zijn (o.a. informeren mensen op locatie). Neem contact op met de OD/RUD om je er van te vergewissen dat de juiste desinfectiemaatregelen worden genomen en het legionellabeheer wordt aangepast. Voer zo nodig aanvullend bronopsporing uit (zie LCI-richtlijn Legionellose).
  • NEE: Ga naar vraag 3.

Vraag 3: Is er sprake van een verhoogd aantal patiënten in de omgeving (3-6 km kilometer (kilometer) van de AWZI; zie paragraaf 2.2)?

  • JA: Bepaal, in overleg met de arts IZB of andere (eind)verantwoordelijke, of aanvullend brononderzoek nodig is. Aanvullend brononderzoek kan bijvoorbeeld zijn:
    • contact opnemen met patiënt om nader vast te stellen of deze persoon ook aan waternevel op de positieve locatie is blootgesteld;
    • een verzoek om een positief watermonster te sturen naar Streeklab Haarlem om het ST te bepalen;
  • NEE: Geen verhoogd gezondheidsrisico.

Overleg bij twijfel met de RIVM-LCI en BEL.

Stap 5: Maak de afweging of informeren wel/niet nodig is

Vraag: Is informeren van (mogelijk) blootgestelde personen noodzakelijk?

JA, als:

  • er sprake is van een verhoogd gezondheidsrisico (zie stap 4): bepaal in dat geval, in overleg met de arts IZB of andere (eind)verantwoordelijke, wie geïnformeerd moet worden;
  • er vragen zijn van mensen op de locatie of van omwonenden nadat (onbedoeld) bekend is geworden dat er Legionella in het water is aangetoond: de reden om te informeren is dan het wegnemen of voorkomen van onrust over de gezondheid.

Bovendien kan een eigenaar zelf besluiten om werknemers en/of omwonenden te informeren. Deze actie kan vermeld staan in het beheersplan of de eigenaar ziet het als zijn verantwoordelijkheid mensen op de hoogte te stellen.

Acties:

  • Als er een verhoogd gezondheidsrisico is: OD/RUD op de hoogte stellen. Mogelijk is een persbericht noodzakelijk om omwonenden en passanten te informeren.
  • Als de melder nog niet heeft geïnformeerd: adviseer om alleen te informeren als er een verhoogd gezondheidsrisico is of als de uitslag bekend is op de locatie en er vragen zijn.
  • Als de uitslag al bekend gemaakt is en er zijn vragen: geef de benodigde informatie of beantwoord de vragen (zie stap 6).

Zie ook stroomschema 2.

Stap 6: Geef informatie en beantwoord vragen

De GGD kan voor advies over het informeren van derden gebruik maken van hoofdstuk 3 en de bijlage met voorbeeldteksten.

Bij vragen over desinfectiemaatregelen, technische aanpassingen of preventieve maatregelen: verwijs door naar de OD/RUD.

Stel de OD/RUD op de hoogte als informatie wordt verstrekt over gezondheidsrisico’s of legionella(pneumonie).

Bij een directe melding: laat de juridisch eigenaar van de AWZI weten of er sprake is van een verhoogd gezondheidsrisico.

Stap 7: Sluit de melding af

De melding kan worden afgesloten als:

  • er geen verhoogd gezondheidsrisico (meer) is;
  • informeren niet (meer) noodzakelijk is; en
  • de toezichthouder, de melder of derden geen vragen (meer) hebben.

8 Legionella in mistsystemen, luchtbevochtigers, fonteinen en andere vernevelende waterinstallaties

In de bijlage ‘Indeling van waterinstallaties naar de mate van risico op legionellose’ staat dat legionellapreventie zinvol is bij vernevelende waterinstallaties zoals tijdelijke douche-units op evenementen, bubbelbaden op hotelkamers, fonteinen in (half)overdekte ruimtes, tandheelkundige units, vernevelende waterinstallaties op passagiersschepen en mistsystemen in gebouwen. Voor deze waterinstallaties bestaat echter geen landelijke regelgeving voor legionellapreventie en er ontbreekt een meldplicht voor positieve watermonsters.

Het is wel mogelijk dat door de gemeente eisen worden gesteld, dat er richtlijnen door een branche zijn opgesteld (bijvoorbeeld tandartsen en evenementlocaties), of dat in een Arbocatalogus maatregelen voor legionellapreventie zijn opgenomen.

Onderstaand stappenplan kan worden doorlopen als een melding binnenkomt van Legionella in een risicovolle waterinstallatie niet vallend onder landelijke regelgeving voor legionellapreventie. Dit betreft ook waterinstallaties die onder Arbobesluit 4.87b vallen.

Voor onder meer luchtbevochtigingsinstallaties in kantoorgebouwen geldt de norm <100 kve kolonievormende eenheden (kolonievormende eenheden)/L. Positieve monsters kunnen echter niet gemeld worden bij de handhaver (Arbeidsinspectie; zie tabel 1). Bedrijven kunnen daarom contact opnemen met de GGD Gemeentelijke Gezondheidsdienst (Gemeentelijke Gezondheidsdienst) voor advies.

Dit hoofdstuk is niet van toepassing voor meldingen van Legionella in oppervlaktewater zoals in vijvers of rivieren, ook niet als dit water wordt verneveld door bijvoorbeeld een fonteininstallatie in een stadsvijver. Zie hiervoor hoofdstuk 9.
 

8.1 Luchtbevochtigingsapparaten en mistsystemen

Met luchtbevochtigingsinstallaties en mistsystemen worden alle waterinstallaties bedoeld die een hele fijne waternevel produceren. Deze nevel kan worden gebruikt voor het bevochtigen of koelen van lucht of als decoratie. Voorbeelden zijn luchtbevochtigingsinstallaties als onderdeel van het klimaatbeheer in een gebouw, mobiele luchtbevochtigers in een ruimte, mistsystemen voor luchtbevochtiging van groente en fruit in de supermarkt, luchtkoeling bij terrassen en luchtkoeling bij bedrijfsprocessen. De vorming van de zeer fijne nevel of mist kan worden verkregen door onder meer ultrasoontechnieken of sproeiers onder hoge druk (nevel- of pensproeiers; ook wel ‘spray nozzles’ genoemd).

Vooral luchtbevochtiging in een overdekte omgeving kan een verhoogd risico zijn als in het water L. pneumophila aanwezig is. Dit betreft verneveling in een gebouw, maar ook een terrasvernevelaar onder een luifel. Door de overdekking blijft de lucht vochtig waardoor legionellabacteriën langer in de lucht kunnen overleven en de kans op blootstelling van werknemers, passanten en/of bezoekers toeneemt. Deze situaties leiden tot een verhoogd gezondheidsrisico als er geen maatregelen worden genomen om verhoogde legionellaconcentratie te voorkomen. Ter bevordering van de technische hygiënezorg is waar nodig preventie-advies noodzakelijk.

Zie paragraaf 8.5 voor de te nemen stappen bij een positief watermonster.
 

8.2 Fonteinen en andere sproei-installaties

In fonteinen en sproei-installaties waarmee door gebruik van druk leidingwater wordt verneveld, kunnen (door de druk) aerosolen worden gevormd. Fonteinen of kunstwerken waarbij gebruik gemaakt wordt van druppelen of naar beneden vallend water, produceren veel minder aerosolen en vallen buiten de risicocategorie. Onder de risicocategorie vallen wel sproeiwerkzaamheden bij stofbeheersing (bouwwerkzaamheden) en ‘spray park’-installaties (‘bedriegertjes’). Ook bedrijfsprocessen waar (proces)water onder druk wordt veneveld (bijvoorbeeld autowasserij) vallen in deze categorie.

Er is sprake van verhoogd risico bij waterinstallaties die gebruikmaken van leidingwater en waar de verneveling (ook) in een overdekte omgeving (tent, gebouw, luifel, afdak) plaatsvindt. Volgens de huidige inzichten is voor fonteinen op het stadsplein in de buitenlucht legionellapreventie, waaronder het nemen van watermonsters, niet noodzakelijk.

Zie paragraaf 8.5 voor de te nemen stappen bij een positief watermonster.
 

8.3 Overige vernevelende waterinstallaties

Voor alle overige vernevelende installaties met leiding- of proceswater waar Legionella is aangetoond, kan het stappenplan in paragraaf 8.5 worden gebruikt.

Voorbeelden zijn:

  • een bubbelbad niet vallend onder regelgeving (bijvoorbeeld in hotelkamer);
  • tandheelkundige en mondhygiënische apparatuur (bijvoorbeeld gebitsreiniging door watersproeier);
  • medische apparatuur (bijvoorbeeld apneu-apparatuur).
     

8.4 Adviezen maatregelen na aantonen Legionella

Doordat regelgeving ontbreekt is er ook geen handhaver die acties kan opleggen bij een verhoogde concentratie Legionella. De GGD kan dus niet verwijzen naar een handhaver. De melder kan wel vragen hebben over de acties die uitgevoerd moeten worden om blootstelling aan Legionella te voorkomen. De GGD kan in deze situatie – indien van toepassing – het volgende adviseren:

  • Vervang flexibele slangen die worden gebruikt voor het vullen van de waterinstallatie of in de waterinstallatie aanwezig zijn. (doucheslangen, flexibele leidingen, tuinslangen, vulslangen etc.)
  • Reinig en desinfecteer de vernevelende waterinstallatie/ het apparaat. Volg hiervoor de instructie in de handleiding. Als deze instructie ontbreekt of niet duidelijk is: neem contact op met de fabrikant en vraag om de juiste werkwijze voor het verwijderen van Legionella en biofilm in de waterinstallatie of het apparaat.
  • Als er geen fabrikant bekend is: reinig alle onderdelen van de vernevelende waterinstallatie/apparaat waar water kan komen zo goed mogelijk met een borsteltje en/of reinigingsdoek. Gebruik daarna een geschikt Ctgb Board for the Authorisation of Plant Protection Products and Biocides (Board for the Authorisation of Plant Protection Products and Biocides)- of unietoegelaten desinfectiemiddel voor drinkwater (PT05) en volg het gebruiksvoorschrift. Een unietoegelaten middel vind je in de ECHA-database. Spoel goed na om het desinfectiemiddel na inwerking weer te verwijderen.
  • Een herbemonstering vanaf ongeveer 7 dagen na de desinfectie kan worden geadviseerd als L. pneumophila is aangetoond en het een risicovolle waterinstallatie betreft (zie bijlage: ‘Indeling van waterinstallaties naar de mate van risico op legionellose’). De periode van 7 dagen of iets langer wordt aangehouden om een beter beeld te krijgen of legionellabacteriën daadwerkelijk niet meer aanwezig zijn. Als bijvoorbeeld 24 uur na desinfectie een monster wordt genomen, is de kans op een vals-negatief watermonster groter doordat legionellabacteriën mogelijk nog niet detecteerbaar zijn. Door de desinfectie komen Legionella in een zogenaamde levensvatbare maar niet detecteerbare staat (‘viable but non culturable’; VNBC). Amoeben kunnen in stresssituaties cysten vormen waardoor Legionella in deze amoeben tegen desinfectie worden beschermd. Daarom is het van belang de installatie eerst ‘tot rust’ te laten komen voordat een herbemonstering wordt uitgevoerd. Voor andere situaties wordt niet aangeraden om een herbemonstering uit te voeren omdat het gezondheidsrisico laag is.

Preventieve adviezen:

  • Is het bad of apparaat zichtbaar vuil (ook intern waar het water komt)? Reinig dan voor gebruik.
  • Vul apparaten (waterreservoirs) en kleine baden kort voor gebruik en leeg deze apparaten en baden direct na gebruik. Maak het apparaat/bad, inclusief toebehoren zoals slangen, daarna zo droog mogelijk.
  • Volg voor bubbelbaden de Hygiënerichtlijn voor sauna’s en badinrichtingen. Let op: baden die niet privé of in logiesverblijf (bijvoorbeeld vakantiehuis) worden gebruikt, vallen onder hoofdstuk 5 van dit draaiboek.
  • Gebruik voor kleine waterreservoirs, zoals mobiele luchtbevochtigers en apneu-apparaten alleen afgekoeld gekookt water (of koop gedestilleerd water). Reinig deze apparaten ook met dit water.
  • Voor het vullen van een bad of reservoir kan van een micro- of ultrafiltersysteem op het tappunt dat wordt gebruikt om de waterinstallatie te vullen. Hierdoor komen micro-organismen zoals Legionella niet in het bad, mits het filter goed werkt en is geïnstalleerd.

Voor specifieke situaties kan de GGD contact opnemen met het LCHV Landelijk Centrum Hygiëne en Veiligheid (Landelijk Centrum Hygiëne en Veiligheid): lchv@rivm.nl.
 

8.5 Stappenplan melding overige vernevelende waterinstallaties

Voor de meeste ‘overige waterinstallaties’ ontbreken regelgeving en richtlijnen met eisen of normen voor Legionella in water. Het melden van positieve watermonsters is niet mogelijk bij een handhaver. Op basis van het Besluit publieke gezondheid dient de GGD de juridisch eindverantwoordelijke daarom te adviseren over het uitvoeren van maatregelen om de verhoogde concentratie te verwijderen en in de toekomst te voorkomen (legionellapreventie) bij de vernevelende waterinstallatie (bevorderen technische hygiënezorg; artikel 2, lid 4).

Voor de vernevelende installaties/apparaten wordt alleen registratie en het bepalen van het gezondheidsrisico geadviseerd als L. pneumophila is aangetoond. Bij melding van Legionella spp species (species). in ziekenhuis ook L. non-pneumophila registreren en het gezondheidsrisico bepalen.

Stap 1: Verzamel de benodigde gegevens en sla de L. pneumophila-melding op

De volgende gegevens zijn in ieder geval nodig:

  • Adres?
  • Indien bekend: L. pneumophila serogroep en sequence type (ST)?
  • Is een legionellabeheersplan aanwezig en wordt dit uitgevoerd?
  • Worden of zijn er maatregelen genomen om de concentratie te verlagen (reiniging en desinfectie)?
  • Wordt het legionellabeheer geëvalueerd en zo nodig aangepast?
  • Is er behoefte aan informatie over het gezondheidsrisico of zijn er vragen over legionella(pneumonie)?

Met deze gegevens kan bepaald worden of er een verhoogd gezondheidsrisico is (eerdere bron, patiënt op locatie geweest) en of mensen die mogelijk blootgesteld zijn aan het vernevelende water moeten worden geïnformeerd. Ook kan worden bepaald of maatregelen worden genomen om de legionellaconcentratie te verlagen en het legionellabeheer te evalueren.

Zorg ervoor dat GGD-collega’s die brononderzoek uitvoeren na een melding van legionellose toegang hebben tot deze gegevens.

Stap 2: Bepaal het gezondheidsrisico

Voor een toelichting, zie paragraaf 2.2.

Vraag 1: Staat het gemelde adres geregistreerd als bron of locatiecluster en was de laatste patiënt tot 2 jaar terug?

  • JA: Overleg met de arts IZB Infectieziektebestrijding (Infectieziektebestrijding) of andere (eind)verantwoordelijke over de te nemen maatregelen (o.a. informeren mensen op locatie, zie stap 3).
    Advies: stel het bevoegd gezag op de hoogte. Meestal is dit de burgemeester/gemeente (handhaving via Wpg Wet Publieke Gezondheid (Wet Publieke Gezondheid)). Voor sommige waterinstallaties kan bij een gezondheidsrisico ook met andere handhavers contact opgenomen worden (bijvoorbeeld: bij risico werknemers met de Arbeidsispectie, schepen met ILT Inspectie Leefomgeving en Transport (Inspectie Leefomgeving en Transport)/Scheepvaart, tandarts-units met IGJ Inspectie Gezondheidszorg en Jeugd (Inspectie Gezondheidszorg en Jeugd)). Bepaal of er richtlijnen of voorschriften zijn waar de juridisch verantwoordelijke persoon op gewezen kan worden.
    Als er geen richtlijn beschikbaar is: adviseer de installatie te reinigen en te desinfecteren en om het legionellabeheer aan te passen (zie paragraaf 8.4). Als de verantwoordelijke persoon niet (voldoende) wil meewerken: adviseer het bevoegd gezag om de verneveling stop te zetten totdat de noodzakelijke maatregelen zijn genomen.
  • NEE: Ga naar vraag 2.

Vraag 2: Zijn er recent een of meerdere patiënten geregistreerd die (mogelijk) blootgesteld zijn aan de waternevel van de gemelde installatie?

  • JA: Bepaal, in overleg met de arts IZB of andere (eind)verantwoordelijke, of aanvullend brononderzoek nodig is. Aanvullend brononderzoek kan bijvoorbeeld zijn:>
    • contact opnemen met patiënt om nader vast te stellen of deze persoon ook aan waternevel op de positieve locatie is blootgesteld;
    • een verzoek om een positief watermonster te sturen naar Streeklab Haarlem om het ST te bepalen (alleen als isolaat van patiënt beschikbaar is).
  • NEE: Geen verhoogd gezondheidsrisico.

Als er geen verhoogd gezondheidsrisico is en er zijn geen eisen of voorschriften, dan kan de juridisch verantwoordelijke persoon alleen geadviseerd worden legionellapreventie uit te voeren. Eventueel kan wel in overleg met het bevoegd gezag een dringend advies gegeven worden of kunnen eisen worden opgenomen in de APV.

Stap 3: Maak de afweging of informeren wel/niet nodig is

Vraag: Is informeren van (mogelijk) blootgestelde personen noodzakelijk?

JA, als:

  • er sprake is van een verhoogd gezondheidsrisico (zie stap 2): bepaal in dat geval, in overleg met de arts IZB of andere (eind)verantwoordelijke, wie geïnformeerd moet worden;
  • er vragen zijn van mensen op de locatie nadat (onbedoeld) bekend is geworden dat er Legionella in het water is aangetoond: de reden om te informeren is dan het wegnemen of voorkomen van onrust over de gezondheid.

Bovendien kan een eigenaar zelf besluiten om mensen op de locatie te informeren. Deze actie kan vermeld staan in het beheersplan of de eigenaar ziet het als zijn verantwoordelijkheid mensen op de hoogte te stellen.

Acties:

  • >Als er een verhoogd gezondheidsrisico is: stel het bevoegd gezag op de hoogte. Bepaal wie er moet worden geïnformeerd.
  • Als de melder nog niet heeft geïnformeerd: adviseer om alleen te informeren als er een verhoogd gezondheidsrisico is of als de uitslag bekend is op de locatie en er vragen zijn.
  • Als de uitslag al bekend gemaakt is en er zijn vragen: geef de benodigde informatie of beantwoord de vragen.

Zie ook stroomschema 2.

Stap 4: Geef informatie en beantwoord vragen

Voor het beantwoorden van vragen of het geven van informatie kan gebruik gemaakt worden van hoofdstuk 3 en de bijlage met voorbeeldteksten.

Zie paragraaf 8.4 voor adviezen die kunnen worden gegeven om de verhoogde concentratie te verwijderen en in de toekomst te voorkomen. Stel het bevoegd gezag (meestal gemeente) op de hoogte als informatie wordt verstrekt over gezondheidsrisico’s of legionella(pneumonie).

Stap 5: Sluit de melding af

De melding kan worden afgesloten als:

  • er geen verhoogd gezondheidsrisico (meer) is,
  • informeren niet (meer) noodzakelijk is, en
  • het bevoegd gezag, de melder of derden geen vragen (meer) hebben.

9 Legionella in oppervlaktewater (vijvers, rivieren, kanalen)

Oppervlaktewater is water in onder meer vijvers, sloten, meren, rivieren en kanalen. Dit oppervlaktewater kan worden verneveld doordat een fontein is geplaatst of omdat het water wordt gebruikt voor vernevelende bedrijfsprocessen. Voorbeelden van vernevelende bedrijfsprocessen zijn inname van rivierwater voor grote industriële koeltorens en irrigatie-installaties voor landbouw.

Normaal gesproken zal de concentratie Legionella in oppervlaktewater laag zijn omdat de groeitemperatuur meestal niet gunstig is en er voldoende competitie is van andere micro-organismen. Het vernevelen van oppervlaktewater, door bijvoorbeeld een fontein in een stadsvijver, zorgt daardoor niet voor een verhoogd risico op legionellose. Elke vorm van verneveling blijft echter een potentiële bron en dient te worden meegenomen in het brononderzoek. Dus ook de fontein in de stadsvijver.

Er kunnen (tijdelijk) zeer hoge concentraties Legionella aanwezig zijn in het oppervlaktewater door lozing van riool- of proceswater. Uit casuïstiek in Nederland en het buitenland blijkt dat AWZI Afvalwaterzuiveringsinstallatie (Afvalwaterzuiveringsinstallatie )’s hoge concentraties ziekmakende Legionella pneumophila op het oppervlaktewater kunnen lozen (Bartels et al., 2019). Dit oppervlaktewater kan bijvoorbeeld stroomafwaarts ingenomen worden voor koelwater. De koeltoren kan vervolgens Legionella meerdere kilometers verspreiden (Nguyen et al., 2006).
 

9.1 Normen en preventieve maatregelen

Er zijn geen normen en eisen voor Legionella in oppervlaktewater. Indien Legionella wordt aangetoond, kan het bevoegd gezag (waterschap, provincie of gemeente) maatregelen opleggen zoals stoppen van bedrijfsprocessen. Preventie van legionellagroei in oppervlaktewater is meestal niet mogelijk. De preventieve maatregelen schaden namelijk ook andere (micro-)organismen in het water.

Preventie is daarom gericht op zo min mogelijk Legionella lozen op het oppervlaktewater. Als uit analyse van effluent- of lozingsmonsters blijkt dat er Legionella pneumophila wordt geloosd, dan dient direct actie te worden ondernomen om dit te voorkomen. Bij hoge concentraties kan het nodig zijn bedrijven die benedenstrooms het oppervlaktewater innemen voor koelwater te informeren, zodat ook zij aanvullende maatregelen kunnen nemen, bijvoorbeeld extra biocidetoevoeging.
 

9.2 Stappenplan melding in oppervlaktewater

Indien er een melding is van Legionella pneumophila in oppervlaktewater, bijvoorbeeld bij het lozingspunt van een AWZI, dan kunnen de volgende stappen worden gevolgd.

Stap 1: Verzamel de benodigde gegevens en sla deze gegevens op

De volgende gegevens zijn in ieder geval nodig:

  • De exacte locatie waar Legionella pneumophila is aangetroffen (bijvoorbeeld lozingspunt AWZI)?
  • Indien bekend: L. pneumophila serogroep en sequence type (ST)?
  • Optioneel: de aangetoonde concentratie Legionella?
  • Zijn er bedrijven die tot ca. 12 km kilometer (kilometer) benedenstrooms van het lozingspunt het oppervlaktewater innemen en dit water vernevelen in bijvoorbeeld koeltorens of via irrigatie (Olsen et al., 2010)? Dit kan worden nagevraagd bij OD omgevingsdienst (omgevingsdienst) of het Waterschap.
  • Worden of zijn er maatregelen genomen om de concentratie te verlagen (bijvoorbeeld nieuw filter of UV ultraviolet (ultraviolet)-installatie bij effluent AWZI)?
  • Is er behoefte aan informatie over het gezondheidsrisico of zijn er vragen over legionella(pneumonie)?

Met deze gegevens kan bepaald worden of er een verhoogd gezondheidsrisico is (eerder bron? patiënt op locatie geweest?) en of mensen die mogelijk blootgesteld zijn aan het vernevelende water moeten worden geïnformeerd.

Zorg ervoor dat degenen die brononderzoek uitvoeren toegang hebben tot deze gegevens.

Stap 2: Bepaal het gezondheidsrisico

Voor een toelichting, zie paragraaf 2.2.

Vraag 1: Staat het gemelde adres geregistreerd als bron of locatiecluster en was de laatste patiënt tot 2 jaar terug? Neem hiervoor zo nodig contact op met BEL of RIVM in verband met mogelijke patiënten buiten de GGD Gemeentelijke Gezondheidsdienst (Gemeentelijke Gezondheidsdienst)-regio.

  • JA: Overleg met de arts IZB Infectieziektebestrijding (Infectieziektebestrijding) of andere (eind)verantwoordelijke over de te nemen maatregelen (o.a. informeren mensen op locatie, zie stap 3).
    Advies: stel het bevoegd gezag op de hoogte. Meestal is dit het waterschap of de gemeente. Probeer samen met het bevoegd gezag te achterhalen waardoor de verhoogde concentratie wordt veroorzaakt (effluent AWZI?). Het bevoegd gezag kan vervolgens maatregelen opleggen om verdere lozing van het water met Legionella te voorkomen. Ook kan het bevoegd gezag bedrijven benedenstrooms informeren.
  • NEE: Ga naar vraag 2.

Vraag 2: Zijn er recent een of meerdere patiënten geregistreerd die (mogelijk) blootgesteld zijn aan de waternevel van de gemelde installatie?

  • JA: Bepaal, in overleg met de arts IZB of andere (eind)verantwoordelijke, of aanvullend brononderzoek nodig is. Het is niet altijd mogelijk een compleet overzicht te krijgen van alle waterinstallaties die stroomafwaarts oppervlaktewater vernevelen. Dit kan ook erg arbeidsintensief zijn. Per situatie dient daarom te worden beoordeeld of aanvullend brononderzoek noodzakelijk is (bijvoorbeeld op basis van een ongewoon aantal patiënten de afgelopen 2 jaar tot 12 km stroomafwaarts). Aanvullend brononderzoek kan bijvoorbeeld zijn:
    • contact opnemen met patiënt om nader vast te stellen of deze persoon ook aan waternevel op de positieve locatie is blootgesteld;
    • een verzoek om een positief watermonster te sturen naar Streeklab Haarlem om het ST te bepalen (alleen als isolaat van patiënt beschikbaar is).
  • NEE: Geen verhoogd gezondheidsrisico.

Stap 3: Maak de afweging of informeren wel/niet nodig is

Vraag: Is informeren van (mogelijk) blootgestelde personen noodzakelijk?

JA, als:

  • er sprake is van een verhoogd gezondheidsrisico (zie stap 2): bepaal in dat geval, in overleg met de arts IZB of andere (eind)verantwoordelijke, wie geïnformeerd moet worden;
  • er vragen zijn van mensen in de omgeving nadat (onbedoeld) bekend is geworden dat er Legionella in het water is aangetoond: de reden om te informeren is dan het wegnemen of voorkomen van onrust over de gezondheid.

Stap 4: Geef informatie en beantwoord vragen

De GGD kan voor advies over het informeren van derden gebruik maken van hoofdstuk 3 en de bijlage met voorbeeldteksten. Overleg met het bevoegd gezag of informatie naar omwonenden moet worden verstrekt.

Voor overschrijdingen die worden veroorzaakt door het lozen van effluent of proceswater kan verwezen worden naar OD/RUD.

Voor overige verneveling van oppervlaktewater, bijvoorbeeld een fontein in een stadsvijver, kan zo nodig verwezen worden naar de gemeente (bevoegd gezag).

Monstername van oppervlaktewater is alleen nuttig als een verhoogde concentratie verwacht wordt door lozing van effluent met Legionella.

Monstername dient te worden afgeraden voor alle overige situaties zoals stadsvijvers met fonteinen. Beheersen van legionellagroei is niet mogelijk in oppervlaktewater en de kans op legionellose door een fontein in oppervlaktewater is zeer klein.

Mocht aanvullend advies nodig zijn, dan kan contact opgenomen worden met het RIVM-LCHV: lchv@rivm.nl.

Stap 5: Sluit de melding af

De melding kan worden afgesloten als:

  • er geen verhoogd gezondheidsrisico (meer) is,
  • informeren niet (meer) noodzakelijk is, en
  • het bevoegd gezag, de melder of derden geen vragen (meer) hebben.

Begrippenlijst

APV

Algemene plaatselijke verordening. Gemeentelijke regelgeving op het gebied van openbare orde en veiligheid. Elke gemeente heeft een eigen APV. Uit de regels van de APV blijkt vaak dat ergens een vergunning voor nodig is.

AWZI Afvalwaterzuiveringsinstallatie (Afvalwaterzuiveringsinstallatie )

Afvalwaterzuiveringsinstallatie. Een installatie die afvalwater zuivert door middel van mechanische, biologische en/of chemische processen. Dit kunnen industriële waterzuiveringsinstallaties (IWZI) of rioolwaterzuiveringsinstallaties (RWZI) zijn.

BEL BronopsporingsEenheid Legionellapneumonie. Nationaal referentielaboratorium voor legionella gevestigd bij Streeklab Haarlem. Op verzoek van GGD Gemeentelijke Gezondheidsdienst (Gemeentelijke Gezondheidsdienst)’en voert BEL bemonsteringen uit bij potentiële bronnen.

Bpg

Besluit publieke gezondheid

Biofilm

Een laag micro-organismen omgeven door zelfgeproduceerd slijm. Biofilm is vastgehecht aan een oppervlak of drijft op een wateroppervlak. Legionellabacteriën vermeerderen zich in bepaalde eencellige organismen, protozoa genaamd, die in de biofilm leven.

Brononderzoek/bronopsporing

Onderzoek om te achterhalen aan welke mogelijke bronnen de patiënt is blootgesteld; o.a. onder andere (onder andere) via de vragenlijst.

Bronbemonstering

Zoeken naar de mogelijke bron door te bemonsteren van mogelijke bronnen en analyseren van deze.

Cluster

Ongewoon aantal patiënten binnen een bepaalde tijd en/of regio.

ILT Inspectie Leefomgeving en Transport (Inspectie Leefomgeving en Transport)

Inspectie Leefomgeving en Transport. Handhaver voor onder meer leidingwaterinstallaties.

IZB Infectieziektebestrijding (Infectieziektebestrijding)

Infectieziektebestrijding. Afdeling binnen de GGD.

Kve/L

Kolonievormende eenheden per liter. Door uitgroei van legionellabacteriën op een voedingsbodem ontstaan melkwitachtige ‘stipjes’. Dit zijn koloniën van legionellabacteriën. Door deze ‘stipjes’ te tellen en terug te rekenen hoeveel van het watermonster is aangebracht op de voedingsbodem kan het kve kolonievormende eenheden (kolonievormende eenheden)/L worden bepaald. 

Maatwerkvoorschriften

Het bevoegd gezag (Omgevingsdienst) kan voorschriften stellen als eisen onvoldoende zijn op gebied van milieuregelgeving. Dit voorschrift wordt per situatie of installatie opgesteld (maatwerk). Maatwerkvoorschriften zijn op te stellen voor natte koeltorens en AWZI’s.

LCI Landelijke coördinatie infectieziektebestrijding (Landelijke coördinatie infectieziektebestrijding)

Landelijke coördinatie infectieziektebestrijding. Een centrum van het RIVM waar ondersteuning wordt verleend aan GGD’en bij het uitvoeren van taken op gebied van infectieziektebestrijding en -preventie.

NEN1006

Normen voor het aanleggen, onderhouden en gebruiken van leidingwaterinstallaties. In het Besluit bouwwerken leefomgeving is opgenomen dat aan deze normen moet worden voldaan.

Locatiecluster

Twee patiënten in twee jaar tijd op dezelfde locatie.

OD omgevingsdienst (omgevingsdienst)/RUD

Omgevingsdienst/Regionale uitvoeringsdienst. Toezichthouder namens gemeente en provincie op gebied van milieuregelgeving (Omgevingswet). Voor de meeste regio’s worden deze taken uitgevoerd door de Omgevingsdienst maar soms worden dit Regionale uitvoeringsdiensten genoemd. Sommige omgevingsdiensten houden ook namens de provincie toezicht op de naleving van eisen voor badwaterbassins.

Osiris

Online Systeem voor Infectieziekten Registratie binnen ISIS is een systeem waarmee op een veilige manier, door middel van vragenlijsten, gegevens kunnen worden verzameld en geregistreerd.

Prioritaire instellingen

Locaties genoemd in hoofdstuk 4, artikel 35, van het Drinkwaterbesluit waarvoor het uitvoeren van de maatregelen die genoemd worden in dat hoofdstuk verplicht zijn. Voorbeelden van prioritaire instellingen zijn: ziekenhuizen, verpleeghuizen, hotels, vakantieparken en zwembaden.

(q)PCR

(Quantitative) polymerase chain reaction. Laboratoriumtechniek om stukjes DNA deoxyribonucleic acid (deoxyribonucleic acid) te vermeerderen zodat het mogelijk is specifieke DNA-delen aan te tonen in een watermonster.

Recente melding (patiënt)

Periode te bepalen door arts IZB of andere eindverantwoordelijke binnen de organisatie. Als uitgangspunt kan een half jaar worden aangehouden.

RUD Regionale Uitvoeringsdienst (Regionale Uitvoeringsdienst)

Zie OD/RUD.

ST/ SBT

Sequence (based) type. Manier om op DNA-niveau een onderscheid te maken binnen één bacteriesoort naar genotypisch profiel (ST-type). Deze techniek is inmiddels opgevolgd door een techniek met een nog hoger onderscheidend vermogen (WGS: whole genome sequencing; of NGS neonatale gehoorscreening (neonatale gehoorscreening): next generation sequencing). Via deze techniek kan nog steeds het ST-type worden bepaald. Naar verwachting zal het gebruik van het ST-type de komende jaren vervangen worden door deze nieuwe typeringstechnieken.

Wpg Wet Publieke Gezondheid (Wet Publieke Gezondheid)

Wet publieke gezondheid

Literatuur

  • Abu Khweek A, Amer AO (2018). Factors mediating environmental biofilm formation by Legionella pneumophila. Front Cell Infect Microbiol 8:38.
  • Anoniem (2017). Water - Telling van Legionella. NEN Nederlandse norm (Nederlandse norm )-EN-ISO 11731:2017.
  • Bartels A, de Winter M, van den Berg H (2024). Effectiviteit en aandachtspunten van legionellabeheerstechnieken toegepast in leidingwaterinstallaties. RIVM-rapport 2024-0021.
  • Bartels AA, van Leerdam RC, Lodder W, Vermeulen LC Liquid chromatography (Liquid chromatography), van den Berg HHJL (2019). Inventarisatie van legionellarisico’s bij afvalwaterzuiveringsinstallaties. RIVM-briefrapport 2019-0061.
  • Bartels AA, Schalk JAC, Brandsema PS, Ruijs WLM (2014). Legionellapreventie bij scholen, kantoren en andere niet-prioritaire locaties niet nodig – interpretatie zorgplicht Drinkwaterwet. H2O online.
  • Van den Berg HHJL, Niese R, Lynch G, Brandsema P, Bartels AA, de Roda Husman AM (2023). Literatuurstudie naar de detectie van Legionella in (drink)water. RIVM-rapport 2022-0181.
  • Caicedo C, Rosenwinkel KH, Exner M, Verstraete W, Suchenwirth R, Hartemann P, Nogueira (2019). Legionella occurrence in municipal and industrial wastewater treatment plants and risks of reclaimed wastewater reuse: Review. Water Res 149: 21-34.
  • ECDC European Centre for Disease Prevention and Control (European Centre for Disease Prevention and Control ) (2017). European technical guidelines for the prevention, control and investigation of infections caused by Legionella species.
  • National Academies of Sciences, Engineering, and Medicine (2019). Management of Legionella in water systems. Washington, DC: The National Academies Press.
  • Nguyen TM, Ilef D, Jarraud S, Rouil L, Campese C, Che D, Haeghebaert S, Ganiayre F, Marcel F, Etienne J, Desenclos JC (2006). A community-wide outbreak of legionnaires disease linked to industrial cooling towers--how far can contaminated aerosols spread? J Infect Dis 193:102-111.
  • Olsen JS Joint Strike Fighter (Joint Strike Fighter), Aarskaug T, Thrane I, Pourcel C, Ask E, Johansen G, Waagen V, Blatny JM Joint meeting (Joint meeting) (2010). Alternative routes for dissemination of Legionella pneumophila causing three outbreaks in Norway. Environ Sci Technol 44:8712-8717.
  • Ricketts KD, Joseph CA, Lee JV, Wilkinson P (2012). Wet cooling systems as a source of sporadic Legionnaires' disease: a geographical analysis of data for England and Wales, 1996-2006. J Epidemiol Community Health 66(7):618-23.
  • Vermeulen LC, Brandsema PS, van de Kasteele J, Bom BCJ, van den Berg HHJL, de Roda Husman AM (2019). Mogelijke luchtverspreiding van Legionella door afvalwaterzuiveringsinstallaties: een patiënt-controle onderzoek. RIVM briefrapport 2019-0195.
  • Walser SM, Gerstner DG directeur-generaal (directeur-generaal ), Brenner B, Höller C, Liebl B, Herr CE Conformité Européenne (Conformité Européenne) (2014). Assessing the environmental health relevance of cooling towers – a systematic review of legionellosis outbreaks. Int J Hyg Environ Health 217:145-54.
  • WHO World Health Organization (World Health Organization ) (2007). Legionella and the prevention of legionellosis.

In de tekst van het draaiboek staan tevens diverse links naar Nederlandse regelgeving.

Verantwoording

Het GGD Gemeentelijke Gezondheidsdienst (Gemeentelijke Gezondheidsdienst)-draaiboek Melding van legionellabacteriën in water’ (voorheen deel A van het document ‘Preventie en Melding van legionellabacteriën in water’) is in juni 2023 vastgesteld. Aan de laatste herziening hebben de volgende GGD’en en organisaties bijgedragen:

  • GGD Haaglanden
  • GGD Rotterdam-Rijnmond
  • GGD Zuid-Holland-Zuid
  • GGD Flevoland
  • GGD Zuid-Limburg
  • RIVM

Wijzigingen sinds laatste herziening:

  • Juni 2024: Het draaiboek is aangepast aan nieuwe regelgeving en werkwijze. Deze tussentijdse wijzigingen zijn afgestemd met de GGD’en van de werkgroep die hebben bijgedragen aan de herziening in 2023.
    • Werkwijze gewijzigd: Er wordt nu geadviseerd om alleen meldingen van L. pneumophila te registeren en alleen voor deze meldingen te bepalen of er sprake is van een verhoogd gezondheidsrisico. Voor ziekenhuizen blijft het advies om ook voor andere legionellasoorten het gezondheidsrisico te bepalen. Deze wijziging is tijdens de GGD-nascholingsdag Legionella op 7 november 2023 besproken en daar is overeengekomen dat de nieuwe werkwijze in het draaiboek wordt opgenomen.
    • Regelgeving aangepast: Sinds 1 januari 2024 geldt de Omgevingswet. Hierdoor is het Bouwbesluit, het Activiteitenbesluit/-regeling en het Besluit hygiëne en veiligheid van badinrichtingen (Bhvbz) komen te vervallen. Hiervoor in de plaats zijn er regels voor natte koeltorens en badwaterbassins opgenomen in Besluit activiteiten leefomgeving (Bal). Het Besluit bouwwerken leefomgeving (Bbl) vervangt het Bouwbesluit.
    • De bijlage ‘Legionellapreventie: regelgeving, beheersmethoden en monstername’ is komen te vervallen. Relevante informatie is nu opgenomen in het draaiboek.
    • Tot slot zijn er enkele tekstuele verbeteringen en verduidelijkingen doorgevoerd.
  • Februari 2024: Disclaimer bovenin geplaatst in verband met verlopen regelgeving in de richtlijn.

 

Dit is een uitgave van:
Rijksinstituut voor Volksgezondheid en Milieu
Landelijk Centrum Hygiëne en Veiligheid
Postbus 1 | 7200 BA Bilthoven
E-mail: lchv@rivm.nl
Web: www.lchv.nl