HPV-vaccinatie

De landelijke vaccinatiegraad voor humaan papillomavirus (HPV humaan papillomavirus (humaan papillomavirus)) is een stuk lager dan de vaccinatiegraad van andere infectieziekten. Wij hebben onderzocht in welke mate ouders en hun dochters van 12-13 jaar betrokken zijn bij het besluit van ouders om hun dochters tegen HPV te laten vaccineren en welke factoren daarbij een rol spelen. Het onderzoek is gedaan onder in Nederland geboren ouders, niet in Nederland geboren ouders, en hun dochters. 

Infectieziekten Bulletin - 09/2021

Auteurs:  V. W. Jongen, M. F. Schim van der Loeff, A. Boyd, M. Petrignani, M. Prins, M. van der Wal,  A. Nielen, H. de Melker,  C. J. Alberts

Infectieziekten Bulletin oktober 2021

 

Introductie

Een aanhoudende infectie HPV humaan papillomavirus (humaan papillomavirus) kan verschillende soorten kanker veroorzaken, waaronder baarmoederhalskanker. In Nederland veroorzaakt HPV een hogere ziektelast dan elke andere infectieziekte die voorkomen kan worden door vaccinatie. (1, 2) Er zijn 3 HPV-vaccins beschikbaar die beschermen tegen respectievelijk 2, 4 en 9 HPV-genotypen. Alle 3 vaccins zijn vooral heel effectief tegen HPV-infecties als ze worden toegediend aan meisjes die nog niet seksueel actief zijn en dus nog geen HPV-infectie hebben gehad. (3-5) Het vaccin dat bescherming biedt tegen HPV-typen 16 en 18 wordt sinds 2010 via het Rijksvaccinatieprogramma (RVP Rijksvaccinatie programma (Rijksvaccinatie programma)) aangeboden aan meisjes in het jaar van hun 13e verjaardag.

De landelijke HPV-vaccinatiegraad is een stuk lager dan de vaccinatiegraad van andere infectieziekten waartegen binnen het RVP wordt gevaccineerd. (6) Een aantal jaren lag die onder 50% en steeg in 2019 naar 53%. (6) In de grote steden is dit percentage nog lager: in Amsterdam bijvoorbeeld was dit 42.5% in 2019. (7) Ook onder dochters van ouders niet in Nederland geboren is de vaccinatiegraad laag. (8, 9) Aangezien deze laatste groep een hogere ziektelast van cervicale kanker heeft dan dochters van in Nederland geboren ouders  (10), zou juist deze groep baat hebben bij HPV-vaccinatie.         

Eerdere Nederlandse studies hebben aangetoond dat aannames met betrekking tot HPV-vaccinatie (risicoperceptie van HPV-infectie en cervicale kanker),  vaccinatie uit gewoonte  en de sociale omgeving waarin iemand leeft, invloed hebben op het besluit om zich wel/niet te laten vaccineren. (11-14) In een eerder gepubliceerde studie concludeerden we dat iemands intentie tot vaccinatie tegen HPV niet altijd resulteert in vaccinatie. (11) Dit was vooral het geval bij ouders die niet in Nederland waren geboren. (11) De beslissing om te vaccineren ligt niet volledig bij de ouders, maar kan een gezamenlijke beslissing zijn van ouders en dochters. (15, 16) Uit eerder Nederlands onderzoek blijkt dat 61% van de ouders aangaven dat zij de beslissing om te vaccineren samen met hun dochter(s) hadden genomen. (17) Het was alleen nog niet duidelijk hoe groot de rol van de dochters in dit proces is. Daarom hebben wij in deze studie onderzocht in hoeverre vaccinatie-intentie van de ouder en die van de dochter het uiteindelijke vaccinatiegedrag beïnvloedt. 

Methode

Deelnemers

De onderzoekspopulatie was verdeeld in 2 subcategoriën: dochters met ouders die allebei in Nederland zijn geboren en dochters met tenminste 1 ouder die geboren is in het buitenland. Alle analyses zijn op deze 2 subgroepen gestratificeerd.

In 2014 werden, binnen regio van GGD Gemeentelijke Gezondheidsdienst (Gemeentelijke Gezondheidsdienst) Amsterdam, de ouders/verzorgers (hierna: ouders) met een dochter geboren in 2001, uitgenodigd om deel te nemen in deze studie door een vragenlijst in te vullen. Zij kregen hiervoor een uitnodiging ongeveer 2 weken nadat zij hun dochters uitnodiging voor de HPV-vaccinatie hadden ontvangen. Met de uitnodiging werden vragenlijsten – een voor de ouders en een verkorte versie voor hun dochter – en een brochure over de studie meegestuurd. De ouders konden op hun vragenlijst hun akkoord geven voor deelname van hun dochter. Alleen volledig ingevulde vragenlijsten van ouder-dochter-koppels zijn gebruikt voor het onderzoek  De medisch ethische commissie van het Academisch Medisch Centrum (W2013_257) heeft de studie goedgekeurd.

Vragenlijst

De vragen waren gebaseerd op een vragenlijst van Van Keulen et al. (12) en zijn aangepast voor deze studie. (11) De ouders en hun dochters ontvingen vergelijkbare vragenlijsten; de vragen over sociaal-demografische karakteristieken stonden alleen in de oudervragenlijst. De oudervragenlijst kon online of op papier ingevuld worden in 3 talen (Nederlands, Engels of Turks). De dochtervragenlijst was alleen online en in het Nederlands beschikbaar. Bij uitblijven van reactie van de ouders namen de onderzoeksassistenten - die naast Nederlands, tenminste 1 andere taal spraken (Turks, Berber, Arabisch, Engels, Spaans of Twi) - telefonisch contact op om uitleg te geven en hulp aan te bieden bij het invullen van de vragenlijst. De onderzoeksassistenten gaven geen andere informatie over HPV dan de informatie die in de vaccinatie-uitnodiging en de brochure stond. Mensen die andere informatie wilden over de HPV-vaccinatie werden doorverwezen naar de jeugdgezondheidszorg en de website van het RIVM.

Vaccinatiegraad en vaccinatie-intentie

Aan het eind van de vragenlijst werd aan de ouders toestemming gevraagd om de vaccinatiestatus van hun dochter op te vragen bij Preaventis. (18) vanaf de laatst mogelijke vaccinatiedatum in 2014. De HPV-vaccinatiestatus werd vervolgens gecategoriseerd als ‘minstens 1 HPV-vaccindosis ontvangen’ of ‘geen HPV-vaccinatie ontvangen’.

Twee vragen gingen over vaccinatie-intentie en werden beantwoord door ouders en dochters. De antwoorden lagen tussen de -2 (lage intentie) en +2 (hoge intentie). De uiteindelijke intentie was de gemiddelde score van de 2 vragen.

Determinanten van vaccineren tegen HPV en HPV-vaccinatie-intentie

Sociaal-psychologische determinanten voor het vaccinatiebeslissingsproces werden opgedeeld in proximale en distale determinanten, gebaseerd op het theoretische causale verband. Proximale determinanten zijn factoren die een beslissing direct kunnen beïnvloeden ; distale determinanten zijn factoren die meer indirecte invloed hebben.

Proximale determinanten

  • attitude: ‘Vaccineren tegen HPV vind ik heel erg slecht/slecht/niet goed-niet slecht/goed/heel erg goed’;
  • aannames over de vaccinatie: vertrouwen in de overheid wat betreft vaccinatie en dat HPV-vaccinatie alleen gegeven zou moeten worden als meisjes seksueel actief zijn;
  • subjectieve normen: wat denkt iemand dat zijn/haar sociale omgeving wil dat hij/zij doet en in hoeverre is die mening voor hem/haar belangrijk;
  • descriptieve normen: de verwachting of anderen in de sociale omgeving zich zullen laten vaccineren.

Distale determinanten

  • kennis over HPV en HPV-vaccinatie: bijvoorbeeld ‘HPV vaccinatie is verplicht’;
  • mogelijke spijt na het weigeren van de vaccinatie als je later baarmoederhalskanker krijgt;
  • twijfel over de vaccinatie: ‘Voordat je beslist om te vaccineren denk je veel na over de voor- en nadelen van vaccinatie’;
  • vertrouwen in de autoriteiten;
  • vaccineren uit gewoonte: ‘Vaccineren tegen HPV vind ik vanzelfsprekend’;
  • informatieverwerking : ‘Voordat je beslist om te vaccineren zoek je er eerst veel informatie over op’.

Statistiek

Om het beslissingsproces van de ouder-dochter koppels te begrijpen hebben we gebruik gemaakt van een generalized structural equation model (GSEM) (19). Dit model kan gebruikt worden om tegelijk te kijken naar de associatie tussen determinanten en HPV-vaccinatiegedrag en de relatie tussen determinanten van vaccinatie-intentie specifiek voor ouders en dochters. We hebben de associatie tussen vaccinatie-intentie en vaccinatiestatus en de determinanten van vaccinatie-intentie voor ouders en dochters apart geanalyseerd. De significante associaties die hieruit voortkwamen hebben we gebruikt bij het maken van het GSEM.                                                

Resultaten

Karakteristieken van de studiepopulatie

438 ouder-dochterkoppels hebben meegedaan aan dit onderzoek. Van 273 (62%) koppels waren beide ouders in Nederland geboren en van 165 (38%) koppels was tenminste 1 ouder niet in Nederland geboren.  In 86% van de niet-Nederlandse koppels waren beide ouders niet  Nederland geboren. Van de ouders die niet in Nederland waren geboren waren 34 (21%) van Surinaamse of  Antilliaanse origine, 58 (35%) kwamen uit het Midden-Oosten of Noord-Afrika en 73 (44%) kwamen uit andere landen waaronder  Sub-Sahara-Afrika of Azië. De meerderheid van de ouders was vrouw (90%); de  mediane leeftijd was 45 jaar (interkwartiel bereik (IKB) 42-48) en 29% van de ouders was hoog opgeleid. Nederlandse ouders waren ouder dan ouders van niet-Nederlandse origine (p<0.001) en waren vaker hoger opgeleid (p<0.001). De meerderheid van de Nederlandse ouders (73%) was niet religieus; 25% van de ouders niet in Nederland geboren, was niet religieus.

De vaccinatie-intentie was hoog bij zowel de Nederlandse ouders  (mediaan 2, IKB 1-2) als de niet in Nederland geboren ouders (mediaan 2, IKB 1-2). Ook  de vaccinatie-intentie van hun dochters was hoog (beide groepen mediaan 1.5, IKB 1-2).

Uit de gegevens van Praeventis bleek dat Nederlandse dochters vaker gevaccineerd waren tegen HPV (90%) dan de dochters van ouders die niet in Nederland waren geboren (84%), maar dit verschil was niet significant (p=0.068). Ook het verschil met betrekking tot de andere kindervaccinaties was niet significant: 264 (97%) van de Nederlandse dochters en 153 (93%) van de dochters met ouders niet in Nederland geboren hadden alle kindervaccinaties gekregen.

Vaccinatiestatus en -intentie

Een hogere vaccinatie-intentie was geassocieerd met een hogere kans om gevaccineerd te zijn tegen HPV (tabel 1). Deze relatie was minder sterk bij ouders niet in Nedeland geboren, dan bij Nederlandse ouders (p=0.005). Tussen de groepen dochters was hierover geen verschil  (p=0.49).

Tabel 1. Associatie tussen HPV- vaccinatie-intentie en vaccineren tegen HPV voor de dochters en hun ouders, gestratificeerd op etniciteit, Amsterdam, 2014

 

Nederlandse origine                                       (n=273)

Niet-Nederlandse origine                                         (n=165)

 

OR

95%BI

OR

95%BI

Model 1 (dochters)

       

Intentie dochters (-2;2)

4.87

(2.97-8.01)

3.79

(2.28-6.30)

 

       

Model 2 (ouders)

       

Intentie ouders (-2;2)

7.55

(3.98-14.32)

2.54

(1.68-3.85)

De associatie tussen intentie en vaccinatiegedrag is weergegeven in figuur 1a (Nederlands) en figuur 1b (niet in Nederland geboren), waarbij intentie van de ouders weergegeven is op de x-as en intentie van de dochters op de y-as. Onder de Nederlandse koppels was de intentie van zowel de ouders als de dochters proportioneel aan vaccinatiestatus (figuur 1a). Onder de koppels niet in Nederland geboren was alleen de intentie van de dochters proportioneel aan de vaccinatiestatus; 80% van de dochters was gevaccineerd als hun intentie ≥1.5 was, onafhankelijk van de intentie van de ouders (figuur 1b).

Figuur 1A: Heatmap van de associatie tussen intentie en vaccinatiegedrag voor in Nederland geboren ouders en hun dochters 

Figuur 1A: Heatmap van de associatie tussen intentie en vaccinatiegedrag van in Nederland geboren ouders en hun dochters 

Figuur 1B: Heatmap van de associatie tussen intentie en vaccinatiegedrag van niet in Nederland geboren ouders en hun dochters

Figuur 1B: Heatmap van de associatie tussen intentie en vaccinatiegedrag van niet in Nederland geboren ouders en hun dochters 

Determinanten van HPV-vaccinatie-intentie

bij Nederlandse ouders en hun dochters 

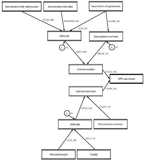
Voor ouders en hun dochters waren attitude en descriptieve normen bepalend. Factoren die bij de ouders een indirecte rol hadden waren vaccineren uit gewoonte, het vertrouwen in de overheid en dat de vaccinatie aangeboden zou moeten worden als meisjes seksueel actief zijn (figuur 2a). Voor hun dochters speelde het mogelijk krijgen van spijt na het weigeren van vaccinatie en twijfel over vaccinatie indirect een rol.

iguur 2A. Generalized structural equation model met de determinanten van HPV-vaccinatie-intentie voor Nederlandse ouders en hun dochters. 

Figuur 2A. GSEM met de determinanten voor HPV-vaccinatie-intentie van Nederlandse ouders en hun dochters. De cijfers naast de paden zijn de regressiecoëfficiënt (β) en het 95% betrouwbaarheidsinterval.  ε is de random error van elk individueel regressiemodel.

bij niet in Nederland geboren ouders en hun dochter 

Voor deze ouders speelden de factoren attitude en subjectieve normen een directe rol. En indirect het vertrouwen in de overheid en vaccineren uit gewoonte (figuur 2b). Voor hun dochters waren eveneens attitude en subjectieve normen van direct belang, maar daarnaast ook descriptieve normen.

Figuur 2B. Generalized structural equation model met de determinanten van HPV-vaccinatie-intentie voor niet in Nederland geboren ouders en hun dochters.

Figuur 2B. GSEMmet de determinanten voor HPV-vaccinatie-intentie van niet in Nederland geboren ouders en hun dochters. De cijfers naast de paden zijn de regressiecoëfficiënt (β) en het 95% betrouwbaarheidsinterval.  ε is de random error van elk individueel regressiemodel.

Discussie

In deze studie zagen we dat bij de koppels Nederlandse ouders en hun dochters de vaccinatie-intentie van ouders en dochters een belangrijke rol speelde bij het besluit om wel/niet te vaccineren tegen HPV. Echter, bij de koppels niet in Nederland geboren ouders en hun dochters zagen we dat de vaccinatie-intentie van de dochters een belangrijkere rol speelde dan die van hun ouders. Dit verschil hangt mogelijk samen met een taalbarrière bij de ouders. In een studie met Cambodjaanse-Amerikaanse moeder-dochter koppels werd bijvoorbeeld gevonden dat 26% van de moeders vond dat hun dochters meer kennis hadden over aan gezondheid gerelateerde zaken omdat zij Engels onderwijs volgden. (20)

Attitude was de belangrijkste bepalende factor voor vaccinatie-intentie bij beide groepen ouder-dochterkoppels. Dit is ook aangetoond in internationale studies. (21)

Voor beide groepen ouders waren sociale normen en vaccineren uit gewoonte bepalend voor vaccinatie-intentie. Dit is eerder aangetoond in Nederlandse studies. (12-14, 22)

Kennis over HPV en HPV-vaccinatie was niet geassocieerd met intentie. Een verklaring hiervoor kan zijn dat kennis in deze studiepopulatie al hoog was. (12).

Aannames gerelateerd aan het vertrouwen in de overheid waren geassocieerd met intentie, zoals ook eerder aangetoond (23-25). De HPV-vaccinaties worden tot op heden gegeven aan groepen kinderen tegelijk op grote locaties zoals sporthallen. In deze omstandigheden is het vaak niet mogelijk voor ouders en kinderen om een persoonlijk gesprek te hebben met een zorgprofessional. Dit kan mensen afschrikken. Vaccineren in deze omstandigheden wordt waarschijnlijk vaker gedaan als het besluit om te vaccineren al genomen is. Zoals in voorgaand onderzoek vonden we dat vaccineren uit gewoonte geassocieerd was met een hoge intentie om te vaccineren tegen HPV bij zowel ouders van Nederlandse en niet-Nederlandse afkomst, maar niet bij de dochters. Dit suggereert dat er soms weinig nagedacht wordt over het besluit om te vaccineren tegen HPV (25), maar dat het besluit om te vaccineren gebaseerd is op eerdere ervaringen met/ beslissingen over andere vaccinaties (12, 13).

De implicaties van dit onderzoek zijn niet eenduidig voor beleidsmakers en GGD’en in Nederland. De Gezondheidsraad adviseert om de leeftijd voor HPV-vaccinatie te verlagen naar 9 jaar en de HPV-vaccinatie nu ook aan jongens aan te bieden. (26) Het RIVM biedt vanaf 2022 de HPV-vaccinatie aan in het jaar dat de jongens en meisjes 10 jaar oud worden. In het jaar daarvoor worden deze kinderen uitgenodigd voor de BMR bof, mazelen,rodehond (bof, mazelen,rodehond)-DTP Difterie, Tetanus en Poliomyelitis (Difterie, Tetanus en Poliomyelitis)-vaccinatie, waarvoor de vaccinatiegraad >90% is. Een mondelinge aanmoediging tijdens dat vaccinatiemoment om volgend jaar ook voor de HPV-vaccinatie te komen zou mogelijk een duwtje in de rug kunnen geven, maar daar is momenteel geen wetenschappelijke onderbouwing voor.

Eerder onderzoek heeft aangetoond dat het van de leeftijd van het kind afhangt of ouders hun kind wel of niet betrekken bij de beslissing om te vaccineren. (16, 27) In deze studie hebben we laten zien dat 13-jarige dochters van ouders die niet in Nederland zijn geboren invloed hebben op het vaccinatiebesluit van hun ouders. Daarnaast  is er geen verschil tussen de vaccinatie-intentie van de 2 groepen dochters . Echter, wanneer de leeftijd voor vaccinatie verlaagd wordt naar 10 jaar, zal het verhogen van de vaccinatie-intentie onder ouders die niet in Nederland geboren zijn, meer belang krijgen.    

Deze studie had een aantal beperkingen:

  • We konden maar 438 ouder-dochterkoppels includeren. Dit is 10.4% van alle ouder-dochter- koppels die in aanmerking kwamen voor deze studie.
  • De meeste ouders waren in Nederland geboren. Hierdoor konden we de ouders die niet in Nederland waren geboren niet verder stratificeren naar geboorteland.
  • 83% van de meisjes in onze studiepopulatie was gevaccineerd. Dit percentage was wat hoger dan de algemene HPV-vaccinatiegraad in Amsterdam in 2014 . De studiepopulatie was dus geen representatieve afspiegeling van de hele populatie.
  • Het aantal deelnemers met een lage vaccinatie-intentie was klein, waardoor het gewicht van onze analyses minder is dan de opzet was en waardoor wij associaties kunnen hebben gemist.         

Conclusie

Nieuwe methoden om de HPV-vaccinatiegraad te verhogen zouden meer gericht moeten zijn op de rol die de dochters hebben bij het besluit van hun ouders om hen wel of niet te laten vaccineren. Vooral de groep dochters met ouders die niet in Nederland zijn geboren.  Echter, wanneer de vaccinatieleeftijd verlaagd wordt, zou het verhogen van de intentie onder de ouders – uit beide groepen - wellicht belangrijker kunnen worden.  

Wij bedanken alle ouders/verzorgers en hun dochters, de onderzoeksassistenten en datamanagers. Ook bedanken we Theo Paulussen, Yvonne Hazeveld, Fatima El Fakiri (GGD Amsterdam) en de leden van de HPV-adviescommissie.

Dit artikel is gebaseerd op een eerder gepubliceerd artikel in Human Vaccines & Immunotherapeutics:

Vita W. Jongen, Maarten F. Schim van der Loeff, Anders Boyd, Mariska Petrignani, Maria Prins, Marcel van der Wal, Astrid Nielen, Hester de Melker, Theo G.W.M. Paulussen & Catharina J. Alberts (2020). Human papillomavirus vaccination uptake: a longitudinal study showing ethnic differences in the influence of the intention-to-vaccinate among parent-da Gebaseerd op een eerder gepubliceerd artikel in Human Vaccines & Immunotherapeutics ughter dyads, Human Vaccines & Immunotherapeutics, DOI: 10.1080/21645515.2020.1808411

Auteurs

V. W. Jongen1, M. F. Schim van der Loeff1,2, A. Boyd1,3, M. Petrignani1, M. Prins1,2, M. van der Wal1, A. Nielen1, H. de Melker4, C. J. Alberts1, C. Alberts5

  1. GGD Amsterdam
  2. Amsterdam UMC Universitair Medisch Centrum (Universitair Medisch Centrum) 
  3. Stichting HIV humaan immunodeficientievirus (humaan immunodeficientievirus) Monitoring, Amsterdam
  4.  RIVM, Bilthoven
  5. International Agency for Research on Cancer (IARC International Agency for Research on Cancer (International Agency for Research on Cancer)/WHO World Health Organization (World Health Organization )), Lyon, Frankrijk

Correspondentie

V. Jongen

Disclaimer

Wanneer auteurs worden geïdentificeerd als personeel van het Internationaal Agentschap voor Kankeronderzoek/Wereldgezondheidsorganisatie, zijn alleen de auteurs verantwoordelijk voor de standpunten die in dit artikel worden uitgedrukt en vertegenwoordigen ze niet noodzakelijk de beslissingen, het beleid of de standpunten van het Internationaal Agentschap voor Onderzoek op Kanker / Wereldgezondheidsorganisatie.

Literatuur referenties

  1. van Lier A, McDonald SA, Bouwknegt M, group EPI Centrum Epidemiologie en Surveillance van infectieziekten (Centrum Epidemiologie en Surveillance van infectieziekten), Kretzschmar ME, Havelaar AH, et al. Disease Burden of 32 Infectious Diseases in the Netherlands, 2007-2011. PLoS Plos One (Plos One) One. 2016;11(4):e0153106.
  2. McDonald SA, Qendri V, Berkhof J, de Melker HE, Bogaards JA. Disease burden of human papillomavirus infection in the Netherlands, 1989-2014: the gap between females and males is diminishing. Cancer Causes Control. 2017;28(3):203-14.
  3. Arbyn M, Xu L, Simoens C, Martin-Hirsch PP. Prophylactic vaccination against human papillomaviruses to prevent cervical cancer and its precursors. Cochrane Database Syst Rev. 2018;5:CD009069.
  4. Giuliano AR, Joura EA, Garland SM, Huh WK, Iversen OE, Kjaer SK, et al. Nine-valent HPV vaccine efficacy against related diseases and definitive therapy: comparison with historic placebo population. Gynecol Oncol. 2019;154(1):110-7.
  5. Giuliano AR, Palefsky JM Joint meeting (Joint meeting), Goldstone S, Moreira ED, Jr., Penny ME, Aranda C, et al. Efficacy of quadrivalent HPV vaccine against HPV Infection and disease in males. N Engl J Med. 2011;364(5):401-11.
  6. Van Lier E, Kamp L, Oomen P, Giesbers H, van Vliet J, Drijfhout I, et al. Vaccinatiegraad en jaarverslag Rijksvaccinatieprogramma Nederland 2019. 2020;RIVM-rapport 2020-0011.
  7. Volksgezondheidenzorg.info. Grafiek HPV-vaccinatie per gemeente 2020 [Available from: https://www.volksgezondheidenzorg.info/onderwerp/vaccinaties/regionaal-internationaal/adolescenten#node-hpv-vaccinaties-gemeente.
  8. Schurink- van 't Klooster T, De Munter A, Van Lier A, Ruijs H, De Melker H. Determinants of HPV-vaccination coverage over time in the Netherlands. Abstract #0500.  EUROGIN; 04-12-2019; Monaco2019.
  9. Rondy M, van Lier A, van de Kassteele J, Rust L, de Melker H. Determinants for HPV vaccine uptake in the Netherlands: A multilevel study. Vaccine. 2010;28(9):2070-5.
  10. Arnold M, Razum O, Coebergh J-W. Cancer risk diversity in non-western migrants to Europe: An overview of the literature. European Journal of Cancer. 2010;46(14):2647-59.
  11. Alberts CJ, van der Loeff MF, Hazeveld Y, de Melker HE, van der Wal MF, Nielen A, et al. A longitudinal study on determinants of HPV vaccination uptake in parents/guardians from different ethnic backgrounds in Amsterdam, the Netherlands. BMC Public Health. 2017;17(1):220.
  12. van Keulen HM, Otten W, Ruiter RAC Regionale Arts Consulenten (Regionale Arts Consulenten), Fekkes M, van Steenbergen J, Dusseldorp E, et al. Determinants of HPV vaccination intentions among Dutch girls and their mothers: a cross-sectional study. BMC public health. 2013;13:111-.
  13. Pot M, van Keulen HM, Ruiter RAC, Eekhout I, Mollema L, Paulussen T. Motivational and contextual determinants of HPV-vaccination uptake: A longitudinal study among mothers of girls invited for the HPV-vaccination. Prev Med. 2017;100:41-9.
  14. Hofman R, van Empelen P, Richardus JH, de Kok IM, de Koning HJ, van Ballegooijen M, et al. Predictors of HPV vaccination uptake: a longitudinal study among parents. Health Educ Res. 2014;29(1):83-96.
  15. Berenson AB, Laz TH, Hirth JM, McGrath CJ, Rahman M. Effect of the decision-making process in the family on HPV vaccination rates among adolescents 9-17 years of age. Hum Vaccin Immunother. 2014;10(7):1807-11.
  16. Perez S, Restle H, Naz A, Tatar O, Shapiro GK, Rosberger Z. Parents' involvement in the human papillomavirus vaccination decision for their sons. Sex Reprod Healthc. 2017;14:33-9.
  17. van Lier EA, Geraedts JLE, Oomen PJ, Giesbers H, van Vliet JA, Drijfhout IH, et al. Vaccinatiegraad en jaarverslag Rijksvaccinatieprogramma Nederland 2017, RIVM Rapport. RIVM: Bilthoven. 2018.
  18. van Lier A, Oomen P, de Hoogh P, Drijfhout I, Elsinghorst B, Kemmeren J, et al. Præventis, the immunisation register of the Netherlands: a tool to evaluate the National Immunisation Programme. Eurosurveillance. 2012;17(17):20153.
  19. Rabe-Hesketh S, Skrondal A, Pickles A. Generalized multilevel structural equation modeling. Psychometrika. 2004;69(2):167-90.
  20. Lee H, Kim D, Kiang PN, Cooley ME, Shi L, Thiem L, et al. Awareness, knowledge, social norms, and vaccination intentions among Khmer mother-daughter pairs. Ethn Health. 2018:1-13.
  21. Newman PA, Logie CH Congenitale hypothyreoidie (Congenitale hypothyreoidie), Lacombe-Duncan A, Baiden P, Tepjan S, Rubincam C, et al. Parents' uptake of human papillomavirus vaccines for their children: a systematic review and meta-analysis of observational studies. BMJ Open. 2018;8(4):e019206.
  22. Paulussen TG, Hoekstra F, Lanting CI Canadian Intense (Canadian Intense), Buijs GB, Hirasing RA. Determinants of Dutch parents' decisions to vaccinate their child. Vaccine. 2006;24(5):644-51.
  23. Rodriguez SA, Mullen PD, Lopez DM dystrophia myotonica (dystrophia myotonica), Savas LS, Fernandez ME. Factors associated with adolescent HPV vaccination in the U.S.: A systematic review of reviews and multilevel framework to inform intervention development. Prev Med. 2020;131:105968.
  24. Kessels SJ, Marshall HS, Watson M, Braunack-Mayer AJ, Reuzel R, Tooher RL richtlijn (richtlijn). Factors associated with HPV vaccine uptake in teenage girls: a systematic review. Vaccine. 2012;30(24):3546-56.
  25. Shapiro GK, Tatar O, Amsel R, Prue G, Zimet GD Gezondheidsdienst voor Dieren (Gezondheidsdienst voor Dieren), Knauper B, et al. Using an integrated conceptual framework to investigate parents' HPV vaccine decision for their daughters and sons. Prev Med. 2018;116:203-10.
  26. Vaccinatie tegen HPV [press release]. Den Haag: Gezondheidsraad2019.
  27. McRee AL, Reiter PL, Gottlieb SL, Brewer NT. Mother-daughter communication about HPV vaccine. J Adolesc Health. 2011;48(3):314-7.

Reactie toevoegen